@aanoniimooo_

Estudios: Grado en Ciencias Biomédicas (UB) ...Mostrar más

41 Publicaciones

1.92k Interacciones

5 Seguidores

0 Siguiendo

Lista de publicaciones de aanoniimooo_

apuntes

-

RESUMENES ANATOMIA

He publicado nuevos apuntes de 1º Anatomía: RESUMENES ANATOMIA

IDEAS-PRINCIPALES-ANATOMIA.pdf

apuntes

-

APUNTES HISTOLOGÍA Y ORGANOGRAFÍA

He publicado nuevos apuntes de 1º Histologia i Organografia: APUNTES HISTOLOGÍA Y ORGANOGRAFÍA

APUNTES-HISTOLOGIA-Y-ORGANOGRAFIA.pdf

apuntes

-

APUNTES ANÁLISIS GENÉTICA

He publicado nuevos apuntes de 2º Genètica: anàlisi genètica: APUNTES ANÁLISIS GENÉTICA

APUNTES-ANALISIS-GENETICA.pdf

apuntes

-

APUNTES CITO COMPLETOS Y CUESTIONARIOS

He publicado nuevos apuntes de 1º Citologia i Histologia: APUNTES CITO COMPLETOS Y CUESTIONARIOS

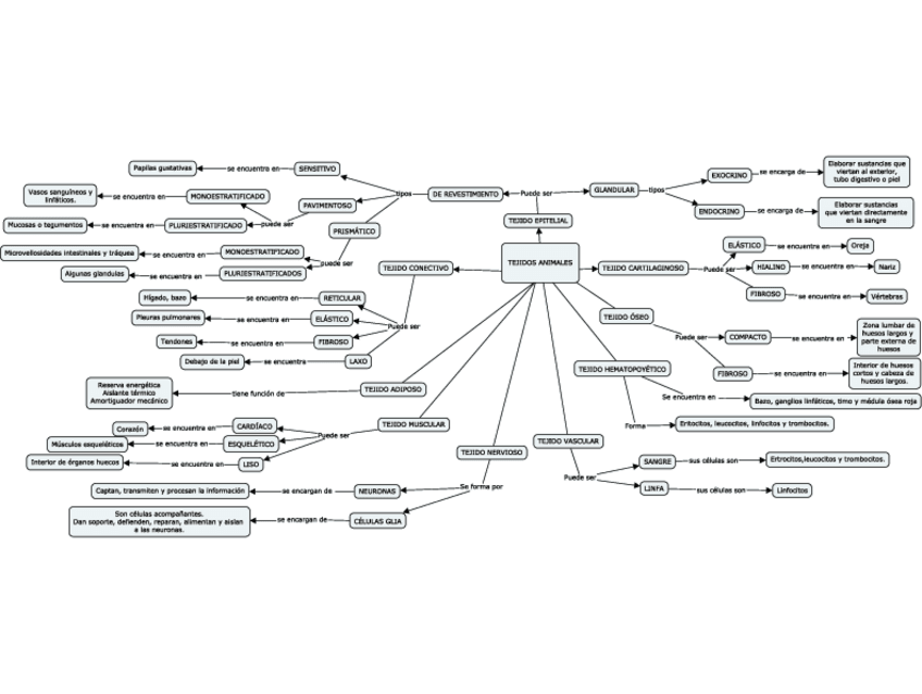
MAPA-CONCEPTUAL-TEJIDOS-ANIMALES.pdf
INTRODUCCION-A-LA-CELULA-EUCARIOTA.pdf
CITOLOGIA-E-HISTOLOGIA-CELULA-Y-VEGETAL.pdf
TEJ-ANIMALES-PARTE-1.pdf
TEJ-ANIMALES-PARTE-2.pdf

He publicado nuevos ejercicios de 1º Anatomía: LAMINAS-PRACTICAR.pdf

47 páginas

apuntes

-

APUNTES CITOLOGÍA COMPLETOS

He publicado nuevos apuntes de 1º Citologia: APUNTES CITOLOGÍA COMPLETOS

TEMA-1.pdf
TEMA-2.pdf
TEMA-3.pdf
TEMA-5.pdf
TEMA-6.pdf
TEMA-4.pdf

apuntes

-

PRÁCTICA 1 COMPLETA

He publicado nuevos apuntes de 1º Anatomía: PRÁCTICA 1 COMPLETA

PRACTICA-1-COMPLETA.pdf

He publicado nuevos apuntes de 1º Sistema Terra: SISTEMA-TIERRA-I.pdf

125 páginas

apuntes

-

APUNTES FÍSICA CON EJERCICIOS Y EXÁMENES

He publicado nuevos apuntes de 1º Física: APUNTES FÍSICA CON EJERCICIOS Y EXÁMENES

FISICA-I.pdf

apuntes

-

APUNTES QUÍMICA CON EJERCICIOS RESUELTOS

He publicado nuevos apuntes de 1º Química: APUNTES QUÍMICA CON EJERCICIOS RESUELTOS

EJERCICIOS-QUIMICA-FINAL.pdf
EJERCICIOS-QUIMICA-TEMA-3.pdf
EJERCICIOS-QUIMICA-TEMA-1.pdf
EJERCICIOS-QUIMICA-TEMA-5.pdf
EJERCICIOS-QUIMICA-TEMA-2.pdf
EJERCICIOS-QUIMICA-TEMA-7.pdf

apuntes

-

APUNTES COMPLETOS BIOLOGÍA I

He publicado nuevos apuntes de 1º Biología I: APUNTES COMPLETOS BIOLOGÍA I

BIOLOGIA-I-TODO.pdf

apuntes

-

ANTROPOLOGÍA BIOLÓGICA

He publicado nuevos apuntes de 1º Antropología Biológica: ANTROPOLOGÍA BIOLÓGICA

BLOQUE-2.pdf
BLOQUE-3.pdf
BLOQUE-1.pdf

apuntes

-

APUNTES CON EJERCICIOS

He publicado nuevos apuntes de 1º Estadística: APUNTES CON EJERCICIOS

TEMA-1.pdf
INTRODUCCION-A-LA-ESTADISTICA.pdf

apuntes

-

Apuntes completos Bioquímica Estructural

He publicado nuevos apuntes de 1º Bioquímica Estructural: Apuntes completos Bioquímica Estructural

TEMA-3.pdf
SEMINARIOS.pdf
TEMA-5.pdf
TEMA-1.pdf
TEMA-6.pdf
TEMA-4.pdf