@alejjaaa

Bio: Grado medio en técnica en ayuda a personas en situación de dependencia Grado superior en técnica de integración social Trabajo Social en UB

48 Publicaciones

807 Interacciones

0 Seguidores

0 Siguiendo

Lista de publicaciones de alejjaaa

trabajos

-

Treball Social Gruapl

He publicado nuevos trabajos de 2º Treball Social Grupal: Treball Social Gruapl

CAS-PID.pdf
CAS-PID.pdf
TREBALL-TREBALL-SOCIAL-GRUPAL.pdf
TREBALL-TREBALL-SOCIAL-GRUPAL.pdf

trabajos

-

Psicologia dinamica i Social

He publicado nuevos trabajos de 2º Psicologia Dinamica i Social: Psicologia dinamica i Social

PSICOLOGIA-TREBALL-FINAL.pdf

trabajos

-

Historia Social Contemporania

He publicado nuevos trabajos de 1º Historia Social Contemporania: Historia Social Contemporania

HISTORIA-DEGIPTE-EN-LETAPA-CONTEMPORANIA.pdf

trabajos

-

Epistemologia del treball social

He publicado nuevos trabajos de 1º Epistemologia del Treball Social: Epistemologia del treball social

Autobiografia-Epistemologia.pdf
Autobiografia-Epistemologia.pdf

trabajos

-

Treball social comunitari

He publicado nuevos trabajos de 3º Treball Social Comunitari: Treball social comunitari

La-meva-comunitat.pdf

otros

-

Lecturas

He publicado nuevos otros de 2º Habilitats Socials i Comunicatives: Lecturas

Lectura-1-Terapia-Narrativa-una-introducion-para-profesionales-Cap-1.pdf

otros

-

REPASO EXAMEN

He publicado nuevos otros de 2º Treball Social Individual i Familiar: REPASO EXAMEN

REPAS-PER-EXAMEN.pdf

apuntes

-

Treball social individual i familiar

He publicado nuevos apuntes de 2º Treball Social Individual i Familiar: Treball social individual i familiar

Models-dintervencio.pdf
Quadre-dautors.pdf

practicas

-

Prácticas Estructura dels serveis socials

He publicado nuevos practicas de 2º Estructura de Serveis Socials: Prácticas Estructura dels serveis socials

Practica-1-Estructura-Fundacio-Adsis.pdf

trabajos

-

Model Sistèmic

He publicado nuevos trabajos de 2º Treball Social Individual i Familiar: Model Sistèmic

Model-Sistemic.pdf

otros

-

Lectura Model sistemic ecologic - Life Mode

He publicado nuevos otros de 2º Treball Social Individual i Familiar: Lectura Model sistemic ecologic - Life Mode

Lectura-1-Model-sistemic-ecologic.-Life-Model-TS-INDIVIDUAL.pdf

apuntes

-

Comunicació i Documentació

He publicado nuevos apuntes de 1º Comunicación y Documentación: Comunicació i Documentació

Eina-per-orientacio-la-recerca-dinformacio.pdf

apuntes

-

Economia aplicada al treball social

He publicado nuevos apuntes de 2º Economia Aplicada al Treball Social: Economia aplicada al treball social

ECONOMIA-APLICADA-AL-TREBALL-SOCIAL.odt

apuntes

-

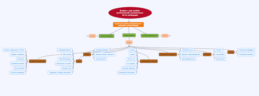
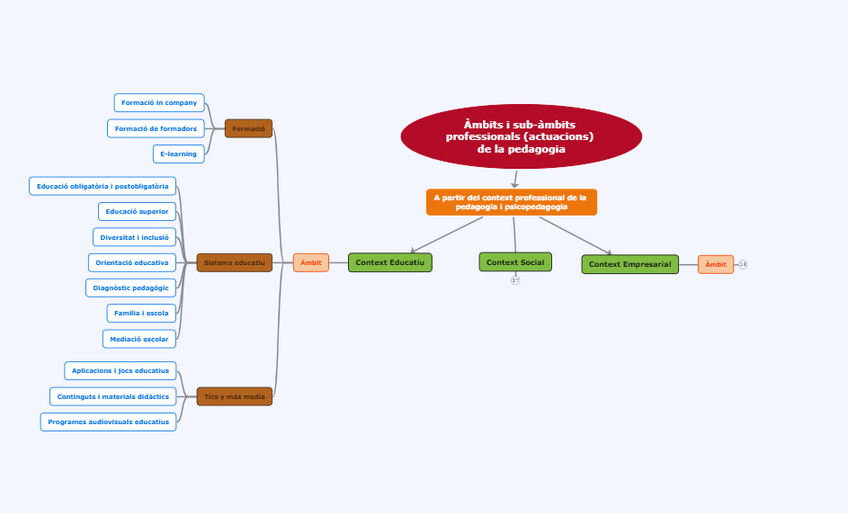
Esquemas Pedagogia social

He publicado nuevos apuntes de 2º Pedagogía Social: Esquemas Pedagogia social

2022-09-20-5.png
2022-09-20-5.png
2022-09-20-6.png
2022-09-20-6.png
2022-09-20-7.png
2022-09-20-7.png

practicas

-

Exercicis

He publicado nuevos practicas de 1º Iniciacio a la Practica del Treball Social i al Coneixement dels Serveis Socials: Exercicis

Fitxa-assignatures-1r-semestre.pdf
Fitxa-horari-setmanal.pdf
Dia-del-treballador-social.pdf

trabajos

-

Iniciació a la practica de treball social

He publicado nuevos trabajos de 1º Iniciacio a la Practica del Treball Social i al Coneixement dels Serveis Socials: Iniciació a la practica de treball social

Entrevista-1.pdf
Autoconeixement.pdf
Jo-com-a-treballador-social.pdf

otros

-

Mapa conceptual Model i tecniques d'investigació social

He publicado nuevos otros de 2º Mètodes I Tècniques D'investigació Social: Mapa conceptual Model i tecniques d'investigació social

Esquema-Tecniques-d-investigacio-social.png

ejercicios

-

Autobiografia

He publicado nuevos ejercicios de 1º Dret, Ciutadania I Treball Social: Autobiografia

La-primera-pagina-del-meu-portafolis.pdf
La-primera-pagina-del-meu-portafolis.pdf
Video-Autoviografic-juridic.mov
Video-Autoviografic-juridic.mov

apuntes

-

Metodesi tecniques d'investigació social

He publicado nuevos apuntes de 2º Mètodes I Tècniques D'investigació Social: Metodesi tecniques d'investigació social

Apunts-primera-part-d-examen.pdf

otros

-

Lectura de la imaginació sociologica

He publicado nuevos otros de 1º Sociología General: Lectura de la imaginació sociologica

Resumen-lectura-obligatoria-1.pdf
Resumen-lectura-obligatoria-1.pdf
Resumen-lectura-obligatoria-2.pdf
Resumen-lectura-obligatoria-2.pdf
Resumen-lectura-obligatoria-3.pdf
Resumen-lectura-obligatoria-3.pdf