@AnaCr

16 Publicaciones

545 Interacciones

4 Seguidores

0 Siguiendo

Lista de publicaciones de AnaCr

He publicado nuevos apuntes de 1º Apuntes Variados: Resumen-Tema-1-IPA-2019-2020.pdf

14 páginas

He publicado nuevos apuntes de 2º ENVELLIMENT - PRIMER SEMESTRE: CHULETA-EXAMEN-ENVELLIMENT.pdf

2 páginas

He publicado nuevos apuntes de 2º ECOLOGIA - PRIMER SEMESTRE: VIDEO-PROMESAS-VERDES.pdf

3 páginas

He publicado nuevos ejercicios de 1º Apuntes Variados: INFORME-SESPAS.pdf

2 páginas

He publicado nuevos ejercicios de 2º ECOLOGIA - PRIMER SEMESTRE: LOVELOCK.pdf

2 páginas

apuntes

-

Mapas Conceptuales

He publicado nuevos apuntes de 1º Apuntes Variados: Mapas Conceptuales

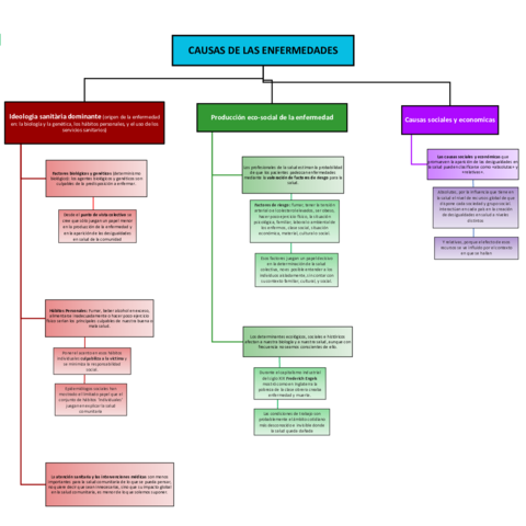
MAPA-CONCEPTUAL-Epidemiologia.pdf
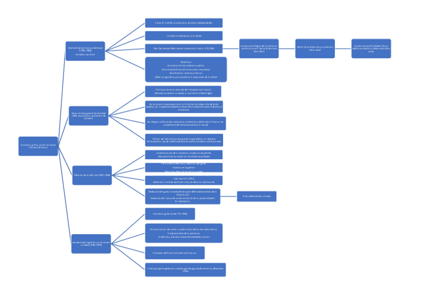
MAPA-CONCEPTUAL-Politiques-sanitaries.pdf

He publicado nuevos apuntes de 2º Farmacología: CASO-CLINICO-1o-ENFERMERIA.pdf

8 páginas

He publicado nuevos test de 2º Cuidados Enfermeros en el Adulto I: PREGUNTAS-EXAMEN-ONLINE-IPA.pdf

14 páginas

apuntes

-

BASES METODOLÒGIQUES

He publicado nuevos apuntes de 1º Apuntes Variados: BASES METODOLÒGIQUES

EXERCICI-CLASSE.pdf
RESUMEN-PARA-EXAMEN-BMI.pdf

apuntes

-

MARCO LEGAL ENFERMERÍA

He publicado nuevos apuntes de 1º Apuntes Variados: MARCO LEGAL ENFERMERÍA

MARCO-LEGAL-ENFERMERIA.pdf

apuntes

-

CASOS CLÍNICS

He publicado nuevos apuntes de 1º Apuntes Variados: CASOS CLÍNICS

CASOS-CLINICS-II.pdf

apuntes

-

MAPAS CONCEPTUALES

He publicado nuevos apuntes de 1º Apuntes Variados: MAPAS CONCEPTUALES

MAPA-CONCEPTUAL-1.pdf
MAPA-CONCEPTUAL-3.pdf
MAPA-CONCEPTUAL-2.pdf