@Anferal

18 Publicaciones

249 Interacciones

3 Seguidores

2 Siguiendo

Lista de publicaciones de Anferal

practicas

-

Protocolos

He publicado nuevos practicas de Gestión de muestras biológicas: Protocolos

Protocolo-RCP.pdf
Protocolo-Extraccion-de-Sangre.pdf
Recuento-Leucocitario.pdf
Protocolo-Diagnostico-Prenatal.pdf
Recogida-Heces.pdf
Protocolo-Recogida-de-Semen.pdf

He publicado nuevos practicas de Técnicas generales de laboratorio: Alteraciones-Ciclo-Sexual-Femenino.pdf

6 páginas

He publicado nuevos ejercicios de Fisiopatología general: Actividades-Unidad-8.pdf

6 páginas

He publicado nuevos trabajos de Biología molecular y citogenética: ISH-Cromogenica-CISH.pdf

20 páginas

He publicado nuevos ejercicios de Gestión de muestras biológicas: Actividades-Unidad-5.pdf

7 páginas

apuntes

-

Mapas Conceptuales

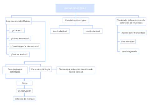
He publicado nuevos apuntes de Gestión de muestras biológicas: Mapas Conceptuales

Mapa Conceptual Unidad 1 y 2.pdf
Mapa Conceptual Unidad 2, 3 y 4.pdf
Unidad-6.pdf

apuntes

-

Esquemas

He publicado nuevos apuntes de Fisiopatología general: Esquemas

Horizontal-en-blanco.pdf
Enfermedad.pdf