@Anonimo1235

22 Publicaciones

653 Interacciones

0 Seguidores

0 Siguiendo

Lista de publicaciones de Anonimo1235

He publicado nuevos practicas de 3º Diseño Con Subsistemas Analógicos: OrcadCondicionInicial.pdf

3 páginas

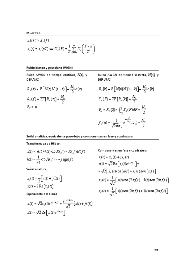
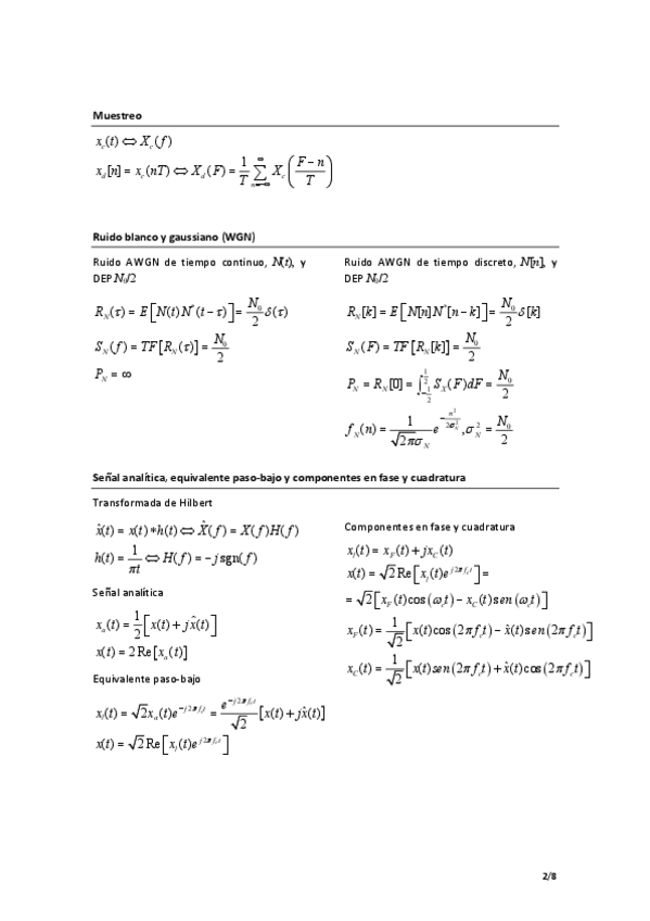
He publicado nuevos ejercicios de 3º Comunicaciones Digitales: 2022Formulario.pdf

8 páginas

He publicado nuevos apuntes de 3º Comunicaciones Digitales: IMG2022081112382701.jpg

Imagen

He publicado nuevos examenes de 3º Teoría de la Comunicación: Problema-2-grupo-reducido-v1.pdf

1 página

He publicado nuevos examenes de 3º Diseño Con Subsistemas Analógicos: Examen-febrero-2022-Solucion.pdf

6 páginas

He publicado nuevos examenes de 3º Teoría de la Comunicación: Problema25octubre.pdf

1 página

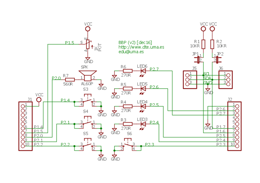
He publicado nuevos apuntes de 2º Microcontroladores: BBP-v2-Board.pdf

1 página

He publicado nuevos examenes de 1º Matemáticas 1: 1a-parte-examen-extrord.pdf

1 página

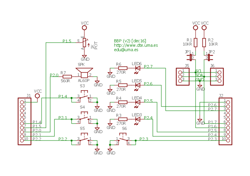
He publicado nuevos apuntes de 2º Microcontroladores: BBP-v2-Schematic.pdf

1 página

He publicado nuevos apuntes de 2º Microcontroladores: datasheet74LS161.pdf

23 páginas

He publicado nuevos apuntes de 1º Matemáticas 1: Chuletario-v2.pdf

7 páginas

He publicado nuevos ejercicios de 1º Matemáticas 1: rel9.pdf

4 páginas

He publicado nuevos ejercicios de 1º Matemáticas 1: rel6.pdf

1 página

He publicado nuevos ejercicios de 1º Matemáticas 1: Problemas-de-recuento.pdf

2 páginas

He publicado nuevos ejercicios de 1º Tecnología Electrónica: Tema5-Ejercicioste11V4.pdf

30 páginas

He publicado nuevos apuntes de 2º Microcontroladores: Ejercicios.pdf

35 páginas

He publicado nuevos ejercicios de 2º Microcontroladores: Ejercicios.pdf

35 páginas

examenes

-

EXAMEN FINAL 2021

He publicado nuevos examenes de 1º Matemáticas 1: EXAMEN FINAL 2021

2aparte-2.pdf
1a-parte.pdf
3a-parte-2.pdf