@anonimo_6789

23 Publicaciones

489 Interacciones

2 Seguidores

0 Siguiendo

Lista de publicaciones de anonimo_6789

examenes

-

Examen teoría segunda convocatoria JUNIO 2025

Corregido y sin corregir

EXAMEN-SEGUNDA-CONVOCATORIA-JUNIO-2025.pdf
EXAMEN-SEGUNDA-CONVOCATORIA-JUNIO-2025-CORREGIDO.pdf

He publicado nuevos apuntes de 1º Bases de la Ingeniería Química: Teoria importante para examen 2024-2025.pdf

3 páginas

He publicado nuevos apuntes de 1º Matemáticas: Examen-Final-Junio-2025-con-Soluciones.pdf

3 páginas

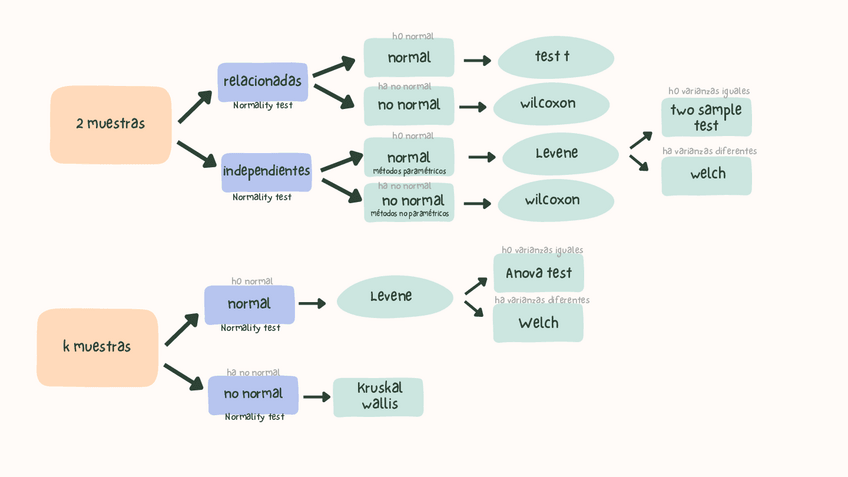
Sirve para saber qué tabla mirar

1 página

Pasos para determinar una geometría de lewis y los tipos de geometrías.

1 página

He publicado nuevos examenes de 1º Estadística: Examen-estadistica-2025.pdf

2 páginas

Con ejemplos, tablas y actividades hechas en clase

39 páginas

He publicado nuevos examenes de 1º Biología General: Examen-primera-convocatoria-Biologia-1CTA-2025.pdf

5 páginas

He publicado nuevos examenes de 1º Matemáticas: Examen-Final-Enero-2025-con-Soluciones.pdf

4 páginas

He publicado nuevos examenes de 1º Matemáticas: Examen-Parcial-2024-con-Solucion.pdf

2 páginas

microtúbulos, microfilamentos y filamentos intermedios

6 páginas

He publicado nuevos apuntes de 1º Fisiología General: tema-8 fisiología.pdf

9 páginas