@APUNTES_15

23 Publicaciones

2.95k Interacciones

0 Seguidores

0 Siguiendo

Lista de publicaciones de APUNTES_15

He publicado nuevos apuntes de 2º Microbiología e Inmunología: EXAMEN-PRACTICO-SEGUNDO-PARCIAL-MICROBIOLOGIA.pdf

2 páginas

He publicado nuevos apuntes de 2º Microbiología e Inmunología: EXAMEN-SEGUNDO-PARCIAL-MICROBIOLOGIA.pdf

6 páginas

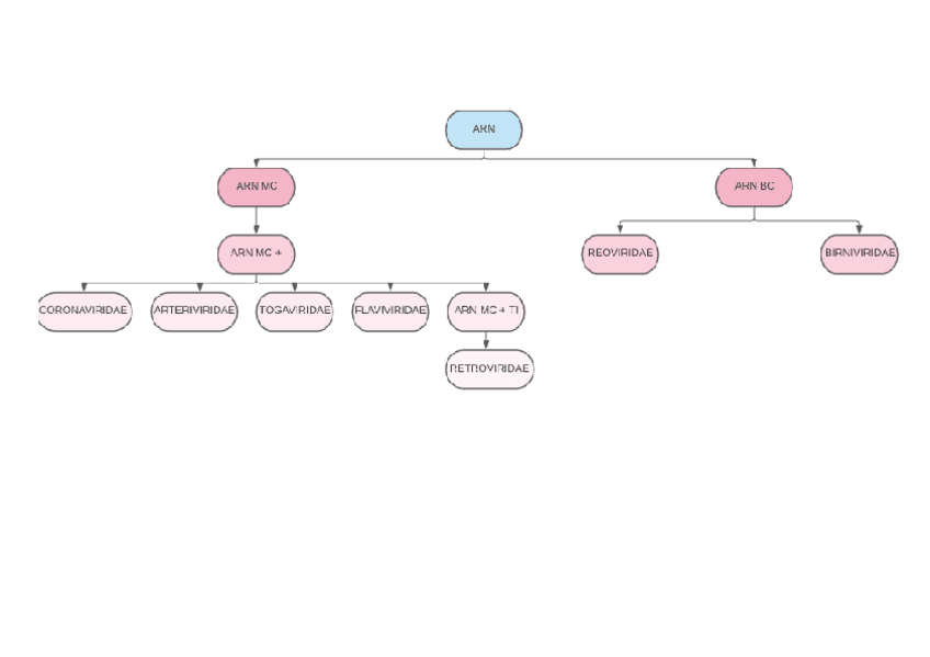
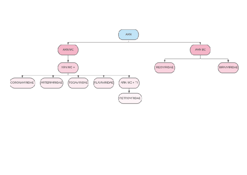
He publicado nuevos apuntes de 2º Microbiología e Inmunología: ESQUEMA-VIRUS-1.pdf

3 páginas

He publicado nuevos apuntes de 2º Parasitología: QUINIELA-PARASITO-1.pdf

30 páginas

He publicado nuevos apuntes de 2º Parasitología: QUINIELAS-PARASITO-RESUMEN.pdf

25 páginas

He publicado nuevos apuntes de 2º Fisiología Animal: CASOS-PRACTICO-SESION-2.pdf

10 páginas

He publicado nuevos apuntes de 2º Fisiología Animal: CASO-01-HEMORRAGIA-INTERNA-NUESTRO.pdf

4 páginas

He publicado nuevos apuntes de 2º Genética cuantitativa, genética molecular y mejora: RECOPILACION.pdf

115 páginas

He publicado nuevos apuntes de 1º Embriología y anatomía II: QUINIELAS-ANATO-II-MIAS.pdf

6 páginas

He publicado nuevos apuntes de 1º Embriología y anatomía II: ANATOMIA-II-bien.pdf

146 páginas