@apuntes_ade_uab

11 Publicaciones

336 Interacciones

7 Seguidores

0 Siguiendo

Lista de publicaciones de apuntes_ade_uab

apuntes

-

Introducción a la Contabilidad

He publicado nuevos apuntes de 1º Introducción a la Contabilidad: Introducción a la Contabilidad

apuntes-contabilidad-temas-1-y-2.pdf

apuntes

-

Introducció a la economia

He publicado nuevos apuntes de 1º Introducción a la Economía: Introducció a la economia

apuntes-final-intro-eco.pdf

apuntes

-

Mates

He publicado nuevos apuntes de 1º Matemáticas I: Mates

estudio-funcion-mates.pdf

apuntes

-

Derecho

He publicado nuevos apuntes de 1º Derecho: Derecho

apuntes-final-derecho.pdf
ejemplos-preguntas-verdadero-falso-derecho.pdf
simulacro-examen-final-derecho.pdf

apuntes

-

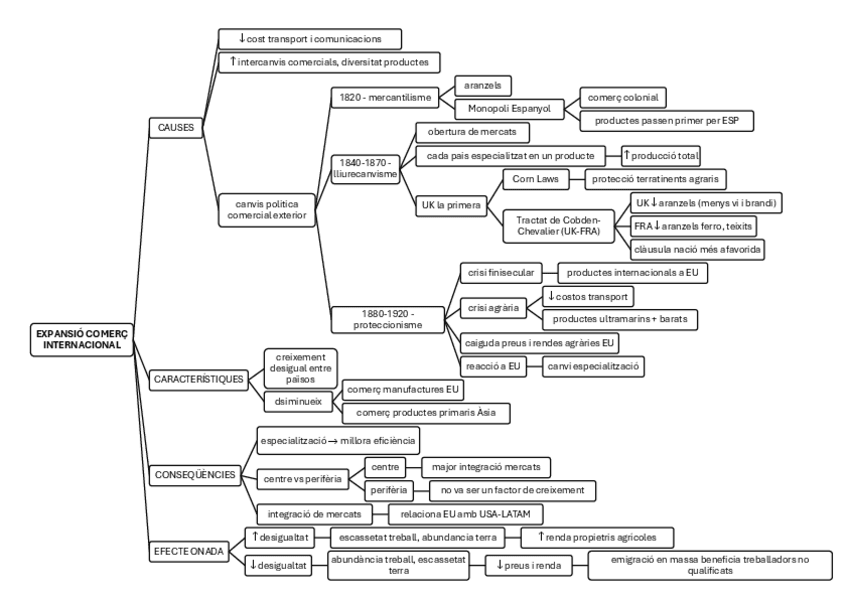
Historia Econòmica Mundial

Para los esquemas, en la última página del documento hay una lista con todas las acotaciones que he usado por si alguien tiene alguna duda.

esquemas-tema4-HEM.pdf
apuntes-examen-final-HEM-4.2-a-5.2.pdf
esquemas-tema5-HEM.pdf
ejemplos-preguntas-final-HEM.pdf

apuntes

-

Economia de l'Empresa

He publicado nuevos apuntes de 1º Economía de la Empresa I: Economia de l'Empresa

apuntes-examen-final-empresa.pdf