@AS_2108

14 Publicaciones

349 Interacciones

1 Seguidores

0 Siguiendo

Lista de publicaciones de AS_2108

He publicado nuevos apuntes de 4º Tributacion de la Empresa: TEMA-2-TRIBUTACION-DE-LA-EMPRESA.pdf

2 páginas

He publicado nuevos apuntes de 4º Derecho de Sociedades: TEMA-2-DERECHO-DE-SOCIEDADES.pdf

9 páginas

He publicado nuevos apuntes de 4º Tributacion de la Empresa: TEMA-1-TRIBUTACION-DE-LA-EMPRESA.pdf

4 páginas

He publicado nuevos apuntes de 4º Derecho de Sociedades: TEMA-1-DERECHO-DE-SOCIEDADES.pdf

3 páginas

He publicado nuevos apuntes de 3º Derecho Procesal Laboral: TEMA-8-PROCESAL-LABORAL.pdf

17 páginas

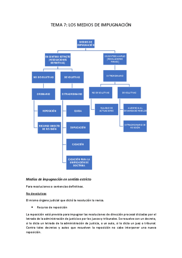
He publicado nuevos apuntes de 3º Derecho Procesal Laboral: TEMA-7-PROCESAL-LABORAL.pdf

20 páginas

He publicado nuevos apuntes de 3º Derecho Procesal Laboral: TEMA-6-PROCESAL-LABORAL.pdf

28 páginas

He publicado nuevos apuntes de 3º Derecho Procesal Laboral: TEMA-5-PROCESAL-LABORAL.pdf

23 páginas

He publicado nuevos apuntes de 3º Derecho Procesal Laboral: TEMA-4-PROCESAL-LABORAL.pdf

14 páginas

He publicado nuevos apuntes de 3º Derecho Procesal Laboral: TEMA-3-PROCESAL-LABORAL.pdf

8 páginas

He publicado nuevos apuntes de 3º Derecho Procesal Laboral: TEMA-2-PROCESAL-LABORAL.pdf

14 páginas

He publicado nuevos apuntes de 3º Derecho de la Seguridad Social II: BASES-REGULADORAS-IP.pdf

2 páginas

He publicado nuevos apuntes de 3º Derecho de la Seguridad Social II: BASE-REGULADORA-IT.pdf

1 página

He publicado nuevos apuntes de 3º Derecho Procesal Laboral: TEMA-1-PROCESAL-LABORAL.pdf

8 páginas