@BARB_1977

Bio: Estudiando LCBD a distancia, unos buenos resumenes hará el estudio más sencillo. Espero ayudarte.

6 Publicaciones

22 Interacciones

2 Seguidores

1 Siguiendo

Lista de publicaciones de BARB_1977

Esquema resumen de la cromatografía

1 página

Apuntes Técnicas GEnerales de Laboratorio Seguridad y pRevención

21 páginas

Esquema de microscopios ópticos o de luz

1 página

Pruebas cutáneas inmunodiagnóstico

1 página

Esquema de algunas enfermedades autoinmunes

1 página

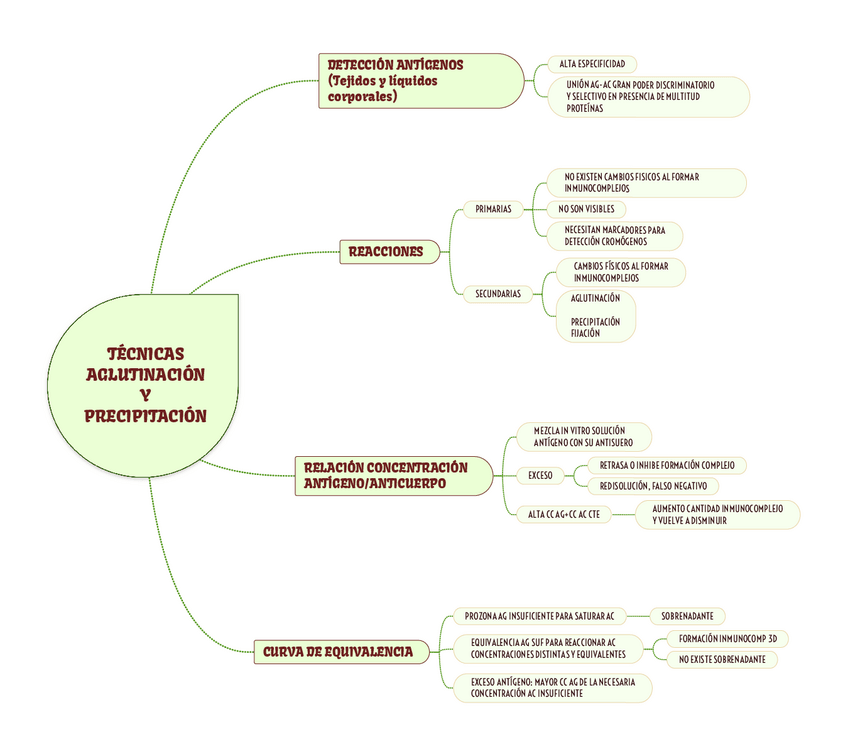
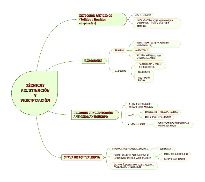
Esquema sobre las técnicas de aglutinación y precipitación.

1 página