@be_aher0

Estudios: Grado en Historia del Arte (US) ...Mostrar más

84 Publicaciones

5.14k Interacciones

8 Seguidores

5 Siguiendo

Lista de publicaciones de be_aher0

He publicado nuevos apuntes de 4º Diseño Contemporáneo: Resumen-de-Diseno-Contemporaneo.pdf

pdf

He publicado nuevos apuntes de 4º Arte en Portugal y Su Proyección en Ultramar: Nuevo-Presentacion-de-Microsoft-PowerPoint.pptx

powerpoint

He publicado nuevos apuntes de 4º Arte en Portugal y Su Proyección en Ultramar: bueno.pdf

36 páginas

Magdalena Illán.

word

Manuel Zapata. Palabra por palabra de la grabación

61 páginas

apuntes

-

Esquemas para el examen.

He publicado nuevos apuntes de 3º Teoría del Arte: Esquemas para el examen.

EL-RENACIMIENTO.pdf
LA-ILUSTRACION.pdf
LA-ANTIGUEDAD-CLASICA.pdf
EL-BARROCO.pdf
EL-SIGLO-XIX.pdf
LA-EDAD-MEDIA.pdf

apuntes

-

Resúmenes y esquemas para el examen.

He publicado nuevos apuntes de 4º Teoría de la Conservación y Restauración: Resúmenes y esquemas para el examen.

John-Ruskin-Londres-1819-Brantwood-1900.pdf
Eugene-Emmanuel-Viollet-le-Duc-Paris-1814-Lausana-1879.pdf
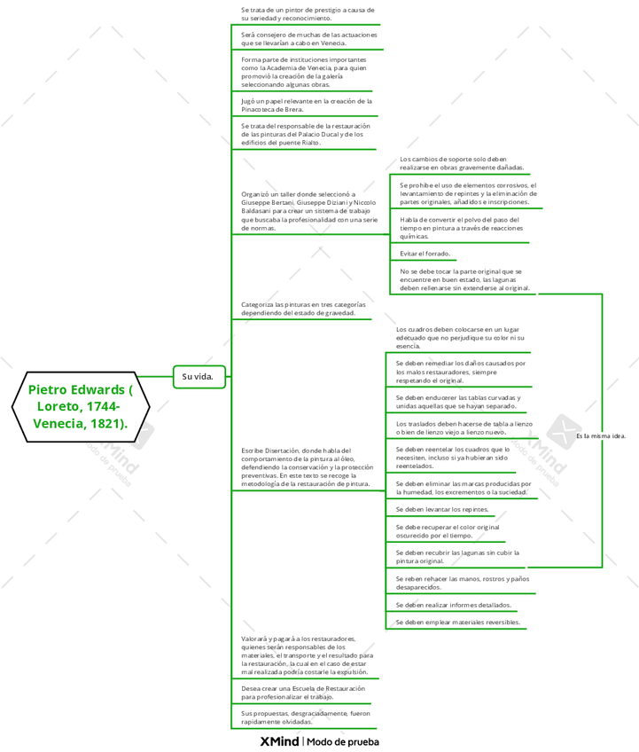
Pietro-Edwards-Loreto-1744-Venecia-1821.pdf
Resumen.pdf
Obras.docx

He publicado nuevos apuntes de 3º Arte Hispanoamericano: Arte-hispanoamericano.pdf

17 páginas

Elena Escuredo

10 páginas

Elena Escuredo

17 páginas

Elena Escuredo

15 páginas

Elena Escuredo

19 páginas

apuntes

-

Esquemas.

He publicado nuevos apuntes de 1º Arte Cristiano Medieval: Esquemas.

5.pdf
6.pdf
1.pdf
3.pdf
4.pdf
8.pdf

Elena Escuredo

8 páginas

Elena Escuredo

7 páginas

Elena Escuredo

7 páginas

Elena Escuredo

6 páginas

He publicado nuevos apuntes de 4º Arte del siglo XVIII: Resumenes.pdf

16 páginas

He publicado nuevos apuntes de 3º Arte Prehispanico: Imagenes-recurrentes-y-temas-de-examene.docx

word

He publicado nuevos apuntes de 3º Tutela de Bienes Culturales: Tema-1.pdf

20 páginas