@BioMaya

Estudios: Grado en Bioquímica (UCLM) ...Mostrar más

109 Publicaciones

5.17k Interacciones

7 Seguidores

0 Siguiendo

Lista de publicaciones de BioMaya

apuntes

-

Apuntes Palinología

He publicado nuevos apuntes de 4º Palinología Sanitaria: Apuntes Palinología

TEMA-1.-ENFERMEDADES-ALERGICAS.pdf
TEMA-2.-PARTICULAS-BIOLOGICAS.-POLEN-Y-ESPORAS.pdf
TEMA-3.-AEROALERGENOS.-SISTEMATICA-Y-NOMENCLATURA.pdf
TEMA-4.-AEROALERGENOS-DE-INTERIOR.pdf
TEMA-5.-ESPORAS-DE-LOS-HONGOS.pdf
TEMA-6.-Aeroalergenos-de-exterior.-Esporas-de-los-hongos.pdf

apuntes

-

PARASITOLOGÍA: TABLAS COMPARATIVAS Y RESÚMENES

He publicado nuevos apuntes de 3º Virología y Parasitología: PARASITOLOGÍA: TABLAS COMPARATIVAS Y RESÚMENES

MORFOLOGIA-HELMINTOS.pdf
TABLA-DE-PROTOZOOS-APICOMPLEXA.pdf
TABLA-DE-PROTOZOOS-CILIADOS.pdf
TABLA-DE-PROTOZOOS-FLAGELADOS.pdf
TABLAS-PROTOZOOS-AMEBOIDES-DIFERENCIAS-Y-CARACTERISRICAS.pdf

ejercicios

-

Ejercicios resueltos

He publicado nuevos ejercicios de 2º ESTRUCTURA Y FUNCIÓN DE MACROMOLÉCULAS: Ejercicios resueltos

EJERCICIOS-DE-LOS-TEMAS-11-y-12.pdf
EJERCICIOS-DEL-TEMA-6.pdf
EJERCICIOS-DEL-TEMA-7.pdf
EJERCICIOS-DEL-TEMA-8.pdf
EJERCICIOS-DEL-TEMA-9.pdf
EJERCICIOS-DEL-TEMA-10.pdf

ejercicios

-

Problemas y seminarios resueltos

He publicado nuevos ejercicios de 2º señalización, control y homeostasis celular: Problemas y seminarios resueltos

SEMINARIO-1.pdf
SEMINARIO-2.pdf
SEMINARIO-3.pdf
SEMINARIO-4.pdf

apuntes

-

Apuntes completos Marta y Fenol

He publicado nuevos apuntes de 3º Ingenieria Genetica y Biotecnologia: Apuntes completos Marta y Fenol

TEMA-2.pdf
TEMA-2.pdf
TEMA-2.pdf
TEMA-2.pdf
TEMA-2.pdf
TEMA-3.1-ESTRATEGIAS-DE-IDENTIFICACION-DE-GENES.pdf

apuntes

-

ESQUEMAS

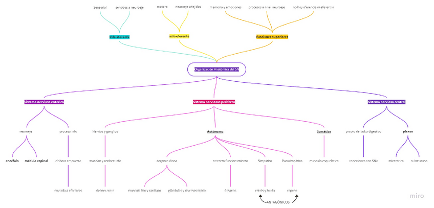
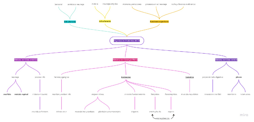
He publicado nuevos apuntes de 3º Fisiología Humana: ESQUEMAS

ESQUEMA-EJERCICIOS-TIPO-EXAMEN-FISIOLOGIA.pdf
ESQUEMAS-BLOQUE-2.-SN.pdf