@Bruna_

Bio: 3º Enfermería UV

14 Publicaciones

1.53k Interacciones

12 Seguidores

0 Siguiendo

Lista de publicaciones de Bruna_

He publicado nuevos apuntes de 3º Enfermería médico-quirúrgica en situaciones especiales: T3_TABLAS_HEMATOLOGIA_HEMOPATIAS_MALIGNAS.pdf

3 páginas

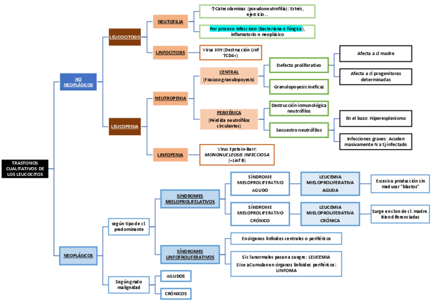
He publicado nuevos apuntes de 2º Fisiopatología: ESQUEMA-T4.-TRASTORNOS-CUALITATIVOS-LEUCOCITOS-NEOPLASICOS-Y-NO-NEOPLASICOS-.pdf

1 página

He publicado nuevos apuntes de 2º Salud de la mujer, de la sexualidad y la reproducción: T3 TABLA-ITR/ITS.pdf

2 páginas

He publicado nuevos apuntes de 2º Enfermería médico-quirúrgica I: APUNTES COMPLETOS MEDICOQUIRÚRGICA-I-2aCUATRI.pdf

96 páginas

He publicado nuevos apuntes de 2º Bases históricas, epistemológicas y éticas de la disciplina enfermera: APUNTES-BASES-HISTORICAS-22-23.pdf

36 páginas

He publicado nuevos apuntes de 2º Bases históricas, epistemológicas y éticas de la disciplina enfermera: TABLAS TODAS-LAS-TEORICAS-ENFERMERAS.pdf

7 páginas

He publicado nuevos examenes de 2º Farmacología: TESTS-FARMA-2023-TODAS-LAS-UNIDADES.pdf

31 páginas

Tablas Antiinfeciosos farma 2º Enf UV

9 páginas

He publicado nuevos examenes de 1º Fundamentos de biología y bioquímica: TEST-MICROBIOLOGIA.pdf

3 páginas