@C10H12N2O

Bio: Intentando sobrevivir a 3º de Bioloxía.

22 Publicaciones

275 Interacciones

1 Seguidores

0 Siguiendo

Lista de publicaciones de C10H12N2O

He publicado nuevos apuntes de 3º Antropología Biológica: cuestionario-1.docx

word

He publicado nuevos apuntes de 2º Zoología I: Visu-zooloxia-1.pdf

112 páginas

He publicado nuevos apuntes de 2º Biogeoquímica: trabajo-Eh-pH.pdf

2 páginas

He publicado nuevos apuntes de 2º Biogeoquímica: traballo-2-bioxeoquimica--84.pdf

5 páginas

He publicado nuevos apuntes de 2º Genética I: temas-7-e-8-proporcions.pdf

2 páginas

He publicado nuevos apuntes de 2º Botánica Ii: Plantas Vasculares: Especies-a-conecer-botanica.pdf

1 página

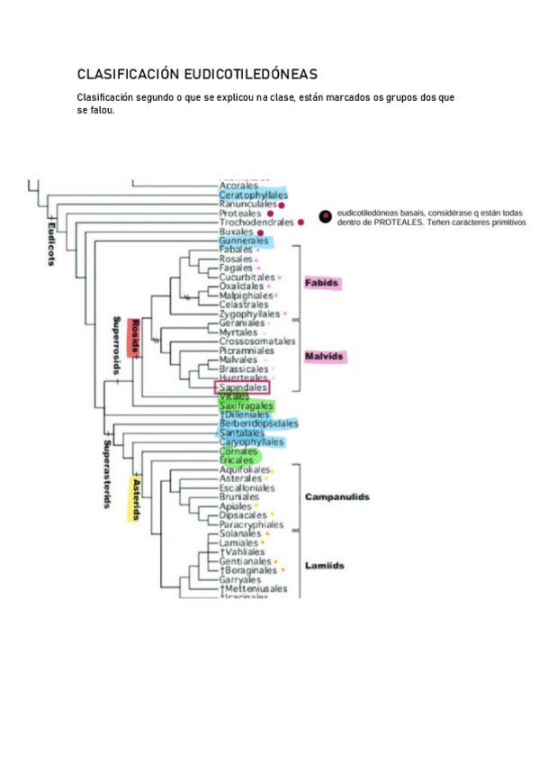
He publicado nuevos apuntes de 2º Botánica Ii: Plantas Vasculares: CLASIFICACION-EUDICOTILEDONEAS.pdf

4 páginas

He publicado nuevos apuntes de 2º Zoología II: Tema-7-zooloxia-2.pdf

9 páginas

He publicado nuevos apuntes de 2º Genética II: EXERCICIOS-DAS-PRACTICAS-DE-XENETICA-II.pdf

1 página

He publicado nuevos apuntes de 2º Genética II: XENETICA-II-REPARACION-DO-ADN.pdf

6 páginas

He publicado nuevos apuntes de 2º Genética II: TEMA-7-resumo-de-todas-as-tecnicas.pdf

3 páginas

He publicado nuevos apuntes de 2º Bioquímica II: Metabolismo: Tema-3-glicolise-fermentacion-lanzadeiras-met-etanol.pdf

12 páginas

He publicado nuevos ejercicios de 2º Genética I: seminario-temas-9-y-10-genetica-ejercicios-del-tema-9.pdf

2 páginas

He publicado nuevos ejercicios de 2º Genética I: seminarios-temas-7-y-8-Ana-Vinas.pdf

5 páginas

He publicado nuevos apuntes de 2º Bioquímica II: Metabolismo: Tema-6-bioquimica-II.pdf

5 páginas

He publicado nuevos apuntes de 1º Caracterización del Medio Físico para Biología: temas-5-e-6-con-test-resolto.pdf

8 páginas

apuntes

-

Química 23/24 todos os temas

He publicado nuevos apuntes de 1º Química para Biología: Química 23/24 todos os temas

unidade-2-Quimica.pdf
Unidade-3-Quimica.pdf
Unidade-5-Quimica.pdf
Unidades-6-e-7-Quimica.pdf
Unidade-8-quimica.pdf
Resumo-e-moleculas-Quimica.pdf