@cdl_99

Bio: Intentando sobrevivir como se puede

134 Publicaciones

6.52k Interacciones

2 Seguidores

2 Siguiendo

Lista de publicaciones de cdl_99

apuntes

-

Teoria SO

He publicado nuevos apuntes de 2º Sistemas Operativos: Teoria SO

Tema4Gestiondearchivos.pdf
Tema3Gestiondememoria.pdf
Tema-2.pdf
Tema-1.pdf

He publicado nuevos apuntes de 2º Sistemas Concurrentes y Distribuidos: Problemas-resueltos.pdf

82 páginas

He publicado nuevos apuntes de 3º Sistemas de Información para Empresas: Preguntas-SIE.pdf

32 páginas

He publicado nuevos apuntes de 3º Ingeniería de Servidores: Tema-3.pdf

22 páginas

He publicado nuevos apuntes de 3º Ingeniería de Servidores: Tema-2.pdf

19 páginas

He publicado nuevos apuntes de 3º Ingeniería de Servidores: TEMA-1.pdf

9 páginas

He publicado nuevos apuntes de 1º Fundamentos de Programación: Recopilacion-piramides.pdf

11 páginas

He publicado nuevos apuntes de 4º Apuntes Variados: MOOC1-1.pdf

8 páginas

apuntes

-

Temas 3 4 y 5

He publicado nuevos apuntes de 1º Fundamentos del Software: Temas 3 4 y 5

TEMA-5-GENERACION-Y-DEPURACION-DE-APLICACIONES.pdf
TEMA-3COMPILACION-Y-ENLAZADO-DE-PROGRAMAS.pdf
TEMA-4SISTEMAS-DE-ARCHIVOS.pdf

He publicado nuevos apuntes de 1º Fundamentos del Software: TEMA-2-INTRODUCCION-A-LOS-SISTEMAS-OPERATIVOS-1.pdf

16 páginas

He publicado nuevos apuntes de 1º Fundamentos del Software: TEMA-1-SISTEMA-DE-COMPUTO.pdf

12 páginas

He publicado nuevos apuntes de 2º Algorítmica: TemarioCompleto.pdf

31 páginas

apuntes

-

Ejercicios tema 1

He publicado nuevos apuntes de 2º Fundamentos de Ingeniería del Software: Ejercicios tema 1

Relacion-1.pdf
Realcion-1.pdf
RELACION-1.pdf

apuntes

-

Ejercicios tema 2

He publicado nuevos apuntes de 2º Fundamentos de Ingeniería del Software: Ejercicios tema 2

Diagrama-de-conceptos-del-supuesto-Estacion-de-Servicio.pdf
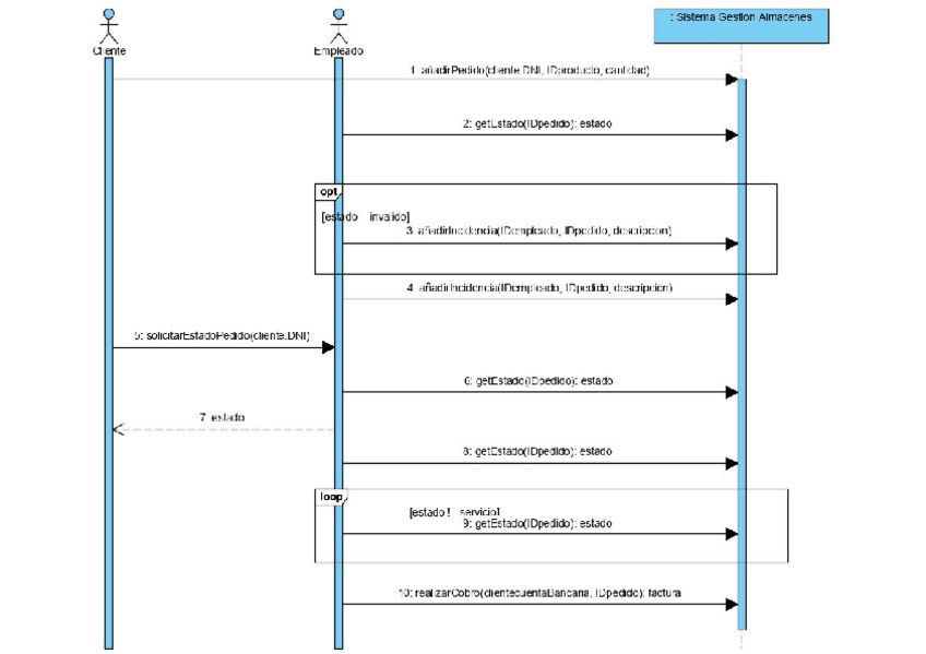
CUPedirLibroSolucion.pdf
RELACION-2.pdf
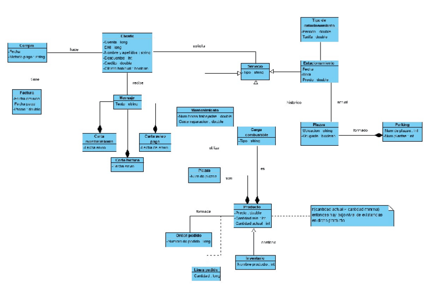
ContratosAlmacen.pdf
EjercicioListadoCUSecretariaSolucion.pdf
DSSgestionalmacenes.pdf

apuntes

-

Tema 3

He publicado nuevos apuntes de 2º Fundamentos de Ingeniería del Software: Tema 3

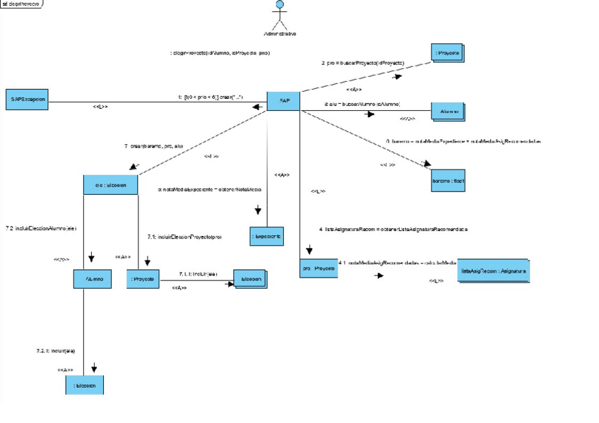
elegirProyecto.pdf
DComAlmacen.pdf

He publicado nuevos apuntes de 2º Fundamentos de Ingeniería del Software: plantilla-de-CU-matricular-alumno.pdf

2 páginas

He publicado nuevos apuntes de 2º Fundamentos de Ingeniería del Software: contratos-GestionAlamcenes.pdf

5 páginas

He publicado nuevos apuntes de 2º Fundamentos de Ingeniería del Software: ActividadCuestionarioTema4grupoD.pdf

3 páginas

He publicado nuevos examenes de 1º Cálculo: eneroextraodinario1920t-sol.pdf

3 páginas

He publicado nuevos examenes de 1º Cálculo: parcial2E1920-sol.pdf

3 páginas