@Chirac

Estudios: Administración y Finanzas ...Mostrar más

15 Publicaciones

290 Interacciones

0 Seguidores

1 Siguiendo

Lista de publicaciones de Chirac

He publicado nuevos ejercicios de Gestión comercial y servicio de atención al cliente: Ejercicios-Archivo-2.xlsx

excel

He publicado nuevos apuntes de Administración pública: El-Administrado-Unidad-8-GDJE-Emil-G-Chirac-.pptx

Miniatura no disponible
powerpoint

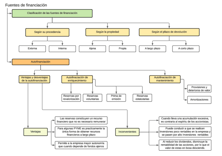
He publicado nuevos ejercicios de Gestión financiera: Mind-Map.pdf

pdf

He publicado nuevos apuntes de Gestión financiera: Esquemas-Financiera-Unidad-6-Emil-G.pdf

pdf

He publicado nuevos apuntes de Formación y Orientación Laboral(FOL): FOL-EF.pdf

31 páginas

He publicado nuevos apuntes de Administración pública: El-Administrado-Unidad-8-GDJE-Emil-G-Chirac-.pdf

16 páginas

ejercicios

-

Tarea 3 Plantillas

He publicado nuevos ejercicios de Ofimática y Proceso de la Información (OPI): Tarea 3 Plantillas

Ej1CHIRACEMILGABRIEL-1.xlsx
Ej2CHIRACEMILGABRIEL.xltx
Ej3CHIRACEMILGABRIEL.xlsx

He publicado nuevos ejercicios de Ofimática y Proceso de la Información (OPI): Tarea2CHIRACEMILGABRIEL.xlsx

excel

He publicado nuevos ejercicios de Ofimática y Proceso de la Información (OPI): TAREA1CHIRACEMILGABRIEL.xlsx

excel

He publicado nuevos apuntes de Formación y Orientación Laboral(FOL): FOL-6.pdf

2 páginas

Bachillerato de Humanidades y Ciencias sociales

1 página

Bachillerato de Humanidades y Ciencias sociales

1 página

He publicado nuevos apuntes de Historia de la Filosofía: Simone-de-Beauvoir-el-segundo-sexo.pdf

pdf