@danielfp

10.03 € • 7.68k EXP

47 Publicaciones

1.36k Interacciones

1 Seguidores

0 Siguiendo

Lista de publicaciones de danielfp

apuntes

-

DLL

Informes temas

Informe-T2.pdf
Informe-T4.pdf
Informe-T5.pdf
Informe-T6.pdf
Informe-T3.pdf
Informe-T1.pdf

apuntes

-

LIT Juvenil e infantil

He publicado nuevos apuntes de 3º Literatura Infantil y Juvenil: LIT Juvenil e infantil

Conferencia-Eloy-Martos.pdf
Cuento-y-reestructuracion.pdf
Resumen-Temas-LIJ.pdf

He publicado nuevos apuntes de 4º Actividades Rítmicas y Expresivas: Ensayo.pdf

6 páginas

He publicado nuevos apuntes de 2º Didáctica de la Lectura y la escritura: Resumen-de-la-asignatura.pdf

12 páginas

apuntes

-

Francés

He publicado nuevos apuntes de 2º Lenguas Extranjeras y su Enseñanza-Aprendizaje (Francés): Francés

Unidad-didactica-Tema-3.pdf
Resumen-capitulo-4-El-principito.pdf

apuntes

-

Informes

He publicado nuevos apuntes de 1º Psicología del Desarrollo: Informes

Practica-3-O.pdf
Practica-1-C.pdf
Practica-2-O.pdf

He publicado nuevos examenes de 2º enseñanza y Aprendizaje de la Geometría y la Medida: Ejemplo-examen-geometria.pdf

3 páginas

ejercicios

-

Tareas extra Medida

He publicado nuevos ejercicios de 2º enseñanza y Aprendizaje de la Geometría y la Medida: Tareas extra Medida

DONDE-CABE-LA-POBLACION-MUNDIAL.pdf
Tarea-Pizza-superficie.pdf

apuntes

-

Mapas conceptuales

He publicado nuevos apuntes de 2º Necesidades Especificas de Apoyo Educativo: Mapas conceptuales

Mapa-Conceptual-T2.pdf
T3-Mapa-conceptual.pdf
Mapa-Conceptual-4.pdf
Mapa-Conceptual-T1.pdf
Mapa-Conceptual-4.pdf

examenes

-

Preguntas T 2

He publicado nuevos examenes de 2º Necesidades Especificas de Apoyo Educativo: Preguntas T 2

preguntas-D.pdf
PREGUNTAS-D.pdf

examenes

-

Ej supuesto y test

He publicado nuevos examenes de 2º Didáctica de las Ciencias Sociales I: Ej supuesto y test

Recomendacion-supuesto-y-test.pdf
Ensayo-supuesto-practico-II.pdf
Ensayo-supuesto-practico2.pdf

apuntes

-

Exámenes 1º y 2º cuatrimestre

He publicado nuevos apuntes de 1º Didáctica de la Educación Musical en la Educación Primaria: Exámenes 1º y 2º cuatrimestre

Examen-2-musica.pdf
EXAMEN-1o-MUSICA.pdf

Ejemplo del examen

2 páginas

apuntes

-

Tests

He publicado nuevos apuntes de 1º Investigación Educativa en la Educación Primaria: Tests

Variables.pdf
Test.pdf

practicas

-

GTB

He publicado nuevos practicas de 1º Investigación Educativa en la Educación Primaria: GTB

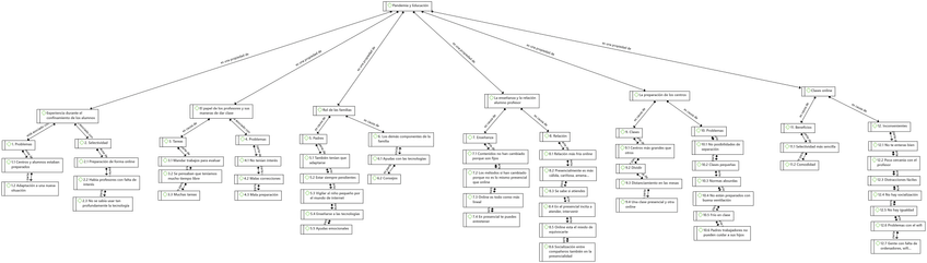
pandemia-y-educacion.png
Codificacion.pdf

apuntes

-

Temario

He publicado nuevos apuntes de 1º Psicología del Desarrollo: Temario

Tema-3.pdf
Tema-2.pdf
TEMA-4-Desarrollo-fisico-de-2-a-6-anos.pdf
Tema-5.pdf

trabajos

-

Trabajos Extra

He publicado nuevos trabajos de 1º Psicología del Desarrollo: Trabajos Extra

T.pdf
T.pdf
T.pdf
T.pdf