@DasadeP

24 Publicaciones

1.27k Interacciones

1 Seguidores

0 Siguiendo

Lista de publicaciones de DasadeP

He publicado nuevos practicas de 2º Parasitología: PARCTICA-C-PARASITOLOGIA-informe.pdf

3 páginas

He publicado nuevos apuntes de 2º Bioestadística y Epidemiologia: BIOESTADISTICA-PRIMER-BLOQUE.pdf

33 páginas

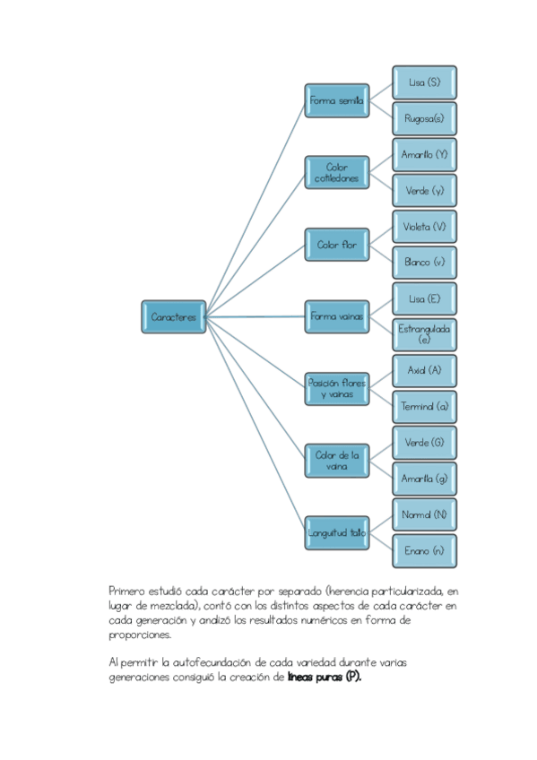
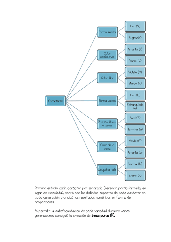
He publicado nuevos apuntes de 2º Genética: GENETICA.pdf

83 páginas

apuntes

-

Prácticas fisiología (Todas)

He publicado nuevos apuntes de 1º Fisiología II: Prácticas fisiología (Todas)

Practica.pdf
Practica.pdf
Practica-Excitabilidad.pdf
Practica.pdf
Resultados.pdf
Practica.pdf

He publicado nuevos apuntes de 1º Bioquímica: CUADERNO-PRACTICAS-BIOQUIMICA.pdf

10 páginas

He publicado nuevos trabajos de 1º Introducción a la Profesión Veterinaria: Trabajos-seminarios-.pdf

3 páginas

He publicado nuevos practicas de 1º Introducción a la Profesión Veterinaria: Memoria-de-Practicas.pdf

15 páginas

apuntes

-

Exámenes Fisiología

He publicado nuevos apuntes de 1º Fisiología I: Exámenes Fisiología

docsity-examen-test-fisiologia-i.pdf
docsity-modelo-examen-cardio.pdf
docsity-fisiologia-01-2006.pdf
docsity-test-de-fisiologia-primer-parcial-1.pdf
docsity-test-de-fisiologia-primer-parcial.pdf
docsity-examen-primer-parcial-fisio-i.pdf

He publicado nuevos ejercicios de 1º Inglés Científico y Técnico: Lab-Session-1-Pet-MD.pdf

2 páginas

He publicado nuevos trabajos de 1º Inglés Científico y Técnico: summary.pdf

1 página

He publicado nuevos practicas de 1º FUNDAMENTOS DE QUÍMICA Y FÍSICA: Practica-fluidos-Daria-Luisa.pdf

4 páginas

He publicado nuevos apuntes de 1º FUNDAMENTOS DE QUÍMICA Y FÍSICA: Sintesis-de-Acido-Acetilsalicilico.pdf

3 páginas

He publicado nuevos apuntes de 1º Fisiología I: CUADERNO-DE-PRACTICAS-FISIOLOGIA.pdf

29 páginas