@Derecho_e

98 Publicaciones

1.85k Interacciones

3 Seguidores

0 Siguiendo

Lista de publicaciones de Derecho_e

He publicado nuevos examenes de 3º ESTATUTO JURÍDICO DEL EMPRESARIO Y TÍTULOS-VALORES: SIMULACRO-DE-EXAMEN.pdf

2 páginas

apuntes

-

PRÁCTICAS

He publicado nuevos apuntes de 1º TEORÍA Y FUNDAMENTACIÓN DE LOS DERECHOS HUMANOS: PRÁCTICAS

Practica-3.pdf
PRACTICA-5-DERECHOS-HUMANOS-Y-TRATA-DE-PERSONAS.pdf
PRACTICA-4-CIES-Y-DERECHOS-HUMANOS.pdf
PRACTICA-2-ACCESIBILIDAD.pdf

practicas

-

PRÁCTICAS DE CLASE

Todas las prácticas están corregidas.

TEST CORONA.pdf
TEST CORTES GENERALES.pdf
TEST-ORGANIZACION-TERRITORIAL-tema-2.pdf
TEST-GOBIERNO-Y-ADMINISTRACION.pdf
LA-CURIOSIDAD-DEL-JURISTA-PERSA.pdf
PRACTICA-TEMA-3.pdf

He publicado nuevos apuntes de 2º Derecho Penal: ESQUEMA-DE-DETERMINACION-DE-LA-PENA.pdf

4 páginas

He publicado nuevos apuntes de 2º Derecho Internacional Público: TEMA-2-DIP.pdf

9 páginas

He publicado nuevos apuntes de 2º Derecho Internacional Público: TEMA-1.pdf

3 páginas

He publicado nuevos examenes de 2º Obligaciones y Contratos: Examen-obligaciones-y-contratos.pdf

1 página

He publicado nuevos examenes de 1º TEORÍA Y FUNDAMENTACIÓN DE LOS DERECHOS HUMANOS: EXAMEN-TEORIA-Y-FUNDAMENTACION-DE-LOS-DERECHOS-HUMANOS.pdf

1 página

He publicado nuevos examenes de 1º DERECHO DE LA PERSONA Y DERECHO DE FAMILIA: EXAMEN-DERECHO-DE-LA-PERSONA-Y-DE-LA-FAMILIA.pdf

1 página

apuntes

-

TEMARIO COMPLETO 2

He publicado nuevos apuntes de 1º Instituciones y Organización Territorial del Estado: TEMARIO COMPLETO 2

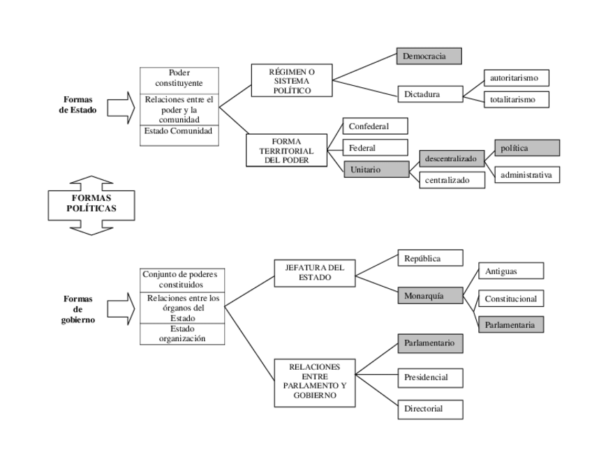
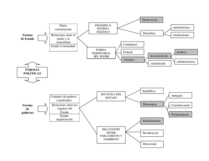
Grafico-formas-de-Estado-y-formas-de-Gobierno-TEMA-1.pdf
Leccion-Introductoria-ORGANIZACION-TERRITORIAL-DEL-PODER-TEMA-2.pdf
LECCION-7-PRESUPUESTOS-CONSTITUCIONALES.pdf
LECCION-8-ORGANIZACION.pdf
LECCION-IX-DISTRIBUCION-DE-COMPETENCIAS.pdf

apuntes

-

TEMARIO COMPLETO

He publicado nuevos apuntes de 1º Instituciones y Organización Territorial del Estado: TEMARIO COMPLETO

la-sucesion-en-la-corona.pdf
regencia.pdf
LECCION-2-LAS-CORTES-GENERALES.pdf
LECCION-IV-EL-PODER-JUDICIAL.pdf
LECCION-V-EL-TRIBUNAL-CONSTITUCIONAL.pdf

apuntes

-

APUNTES COMPLETOS

TEMAS: 2, 3, 4, 5, 6, 10, 13 Y 15.

TEMA-2-DERECHO-CIVIL.pdf
TEMA-3-DERECHO-CIVIL.pdf
TEMA-4-CIVIL.pdf
TEMA-5-CIVIL.pdf
Tema-6-La-nacionalidad-CIVIL.pdf
TEMA-10-CIVIL.pdf