@dimsum23

6 Publicaciones

154 Interacciones

0 Seguidores

3 Siguiendo

Lista de publicaciones de dimsum23

He publicado nuevos practicas de 2º Laboratorio de comunicación visual: dossier-final-de-curso.pdf

42 páginas

He publicado nuevos practicas de 2º Medios Audiovisuales: PORTFOLIO-RHINOMAUD.pdf

18 páginas

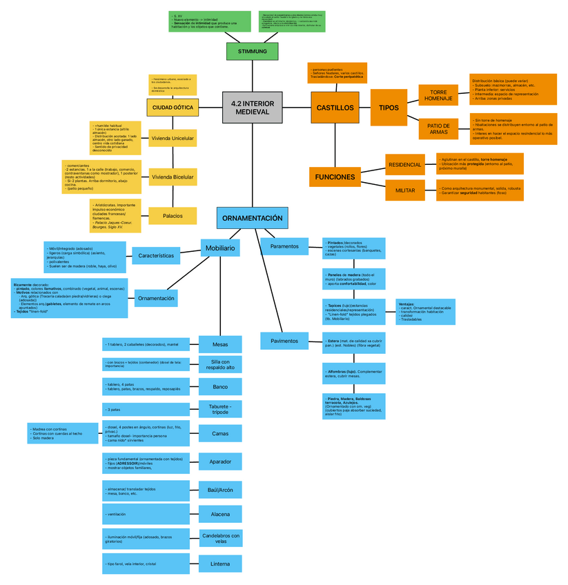
He publicado nuevos apuntes de 1º Historia de arte y del diseño de interiores I: T3.Interior-medieval-2a-parte.pdf

1 página

He publicado nuevos apuntes de 1º Historia de arte y del diseño de interiores I: T5.BARROCO.pdf

1 página

He publicado nuevos apuntes de 1º Historia de arte y del diseño de interiores I: T4-RENACIMIENTO.pdf

1 página

La Domus Romana y otros tipos de vivienda

1 página