@Doramion_

Bio: Estoy doramion en Farma UB

104 Publicaciones

7.92k Interacciones

5 Seguidores

1 Siguiendo

Lista de publicaciones de Doramion_

He publicado nuevos apuntes de 3º Experimentación en Química Orgánica y Farmacéutica: Resum-Teoria-Final-Experimentació.pdf

3 páginas

He publicado nuevos apuntes de 3º Microbiología II: Pract-Micro-II.pdf

3 páginas

practicas

-

Resum coses import. examen pract.

He publicado nuevos practicas de 3º Fisiología y Fisiopatología III: Resum coses import. examen pract.

Renal.pdf
Termorregulacion.pdf
Espirometria.pdf
Histologia.pdf

Ana Mª Marques

14 páginas

Ana Mª Marques

1 página

He publicado nuevos apuntes de 2º Análisis Clínicos y Diagnóstico de Laboratorio: AC-BIOQUIMICA.pdf

7 páginas

apuntes

-

Familias Final

He publicado nuevos apuntes de 2º Química Farmacéutica I: Familias Final

b-lactamas.pdf
AC.pdf
SISTEMAS-NO-AROMATICOS.pdf
SISTEMAS-AROMATICOS.pdf

He publicado nuevos apuntes de 2º Fisiología y Fisiopatología II: Resum-Bloc-V.pdf

15 páginas

apuntes

-

Taules Tècniques Final

He publicado nuevos apuntes de 2º Técnicas Instrumentales: Taules Tècniques Final

TEC-SEPARACIO.pdf
TEC-ELECTROQ.pdf

apuntes

-

Resums Parcials Micro I

He publicado nuevos apuntes de 2º Microbiología I: Resums Parcials Micro I

Resumen-Parcial-II.pdf

apuntes

-

Anàlisis Clíniques Parcial 2 - Final

He publicado nuevos apuntes de 2º Análisis Clínicos y Diagnóstico de Laboratorio: Anàlisis Clíniques Parcial 2 - Final

AC-PARASITO.pdf
AC-MICRO.pdf
AC-HEMATO.pdf
AC-INMUNO.pdf

ejercicios

-

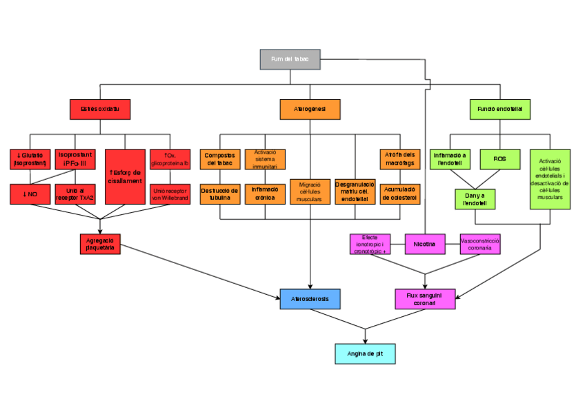
Cas clínic Tabaquisme

He publicado nuevos ejercicios de 2º Fisiología y Fisiopatología II: Cas clínic Tabaquisme

Instruccions-Activitat-Cas-Clinic.pdf
Miniatura no disponible
Esquema.drawio
Treball-Activitat-Cas-Clinic.docx
Esquema.pdf
Treball.pdf

apuntes

-

Teoría Parcial QF1

He publicado nuevos apuntes de 2º Química Farmacéutica I: Teoría Parcial QF1

PRINCIPIOS-SINTETICOS-Y-RETROSINTETICOS.pdf
SINTESIS-ENANTIOPURA-Y-SEPARACION-.pdf
SELECTIVIDAD.pdf
TOPISMO.pdf
GRUPOS-PROTECTORES.pdf
NUEVAS-TENDENCIAS-EN-REACTIVIDAD-QUIMICA-COMBINATORIA-MCRs-Y-CLICK.pdf

He publicado nuevos apuntes de 2º Fisiología y Fisiopatología II: Resumen-bloques-I-II-III.pdf

24 páginas

He publicado nuevos apuntes de 2º Microbiología I: Resumen-Parcial-I.pdf

14 páginas

He publicado nuevos apuntes de 2º Técnicas Instrumentales: Diagrames-de-blocs.pdf

6 páginas

He publicado nuevos practicas de 2º Fisiología y Fisiopatología II: Guio-Practiques-21-22.pdf

52 páginas

He publicado nuevos apuntes de 2º Biología Molecular y Genómica: Resum-Parcial-II.pdf

pdf

He publicado nuevos apuntes de 2º Biología Molecular y Genómica: Resum-Parcial-II.pdf

pdf

He publicado nuevos apuntes de 2º Química Orgánica II: Reacciones.pdf

pdf