@economiaucm

64 Publicaciones

3.45k Interacciones

4 Seguidores

0 Siguiendo

Lista de publicaciones de economiaucm

He publicado nuevos apuntes de 4º Organización Industrial: EJERCICIO-RESUELTO-HOTELLING-PROLIFERACION.pdf

5 páginas

apuntes

-

PRACTICAS RESUELTAS

He publicado nuevos apuntes de 4º Teoria Financiera: PRACTICAS RESUELTAS

PRACTICA-1-RESUELTA.pdf
ENUNCIADOS-PRACTICA-2.pdf
ENUNCIADOS-PRACTICA-1.pdf
PRACTICA-2-RESUELTA.pdf

apuntes

-

EXAMEN-SOLUCIONES FINAL 2020 6 VERSIONES

He publicado nuevos apuntes de 4º Macroeconomía Avanzada: EXAMEN-SOLUCIONES FINAL 2020 6 VERSIONES

SOLUCIONES-EX-FINAL-2020-6-VERSIONES.pdf
EXAMEN-FINAL-2020-6-VERSIONES.pdf

He publicado nuevos apuntes de 3º Fiscalidad: T3-Imposicion-sobre-la-Riqueza.pdf

8 páginas

He publicado nuevos apuntes de 3º Fiscalidad: T2-T-SOBRE-SOCIEDAES.pdf

10 páginas

He publicado nuevos apuntes de 3º Economía Monetaria y Financiera: T3-MODELO-INTERTEMPORAL-BASICO.pdf

4 páginas

examenes

-

EXAMENES FINALES RESUELTOS

He publicado nuevos examenes de 4º Econometria Aplicada: EXAMENES FINALES RESUELTOS

ExamenEnero2019.pdf
ExamenOctubre2015.pdf

He publicado nuevos ejercicios de 4º Organización Industrial: Documentos-escaneados-1.pdf

2 páginas

He publicado nuevos ejercicios de 4º Organización Industrial: Documentos-escaneados.pdf

4 páginas

ejercicios

-

EJERCICIOS RESUELTOS PROGRESIVIDAD, ETC

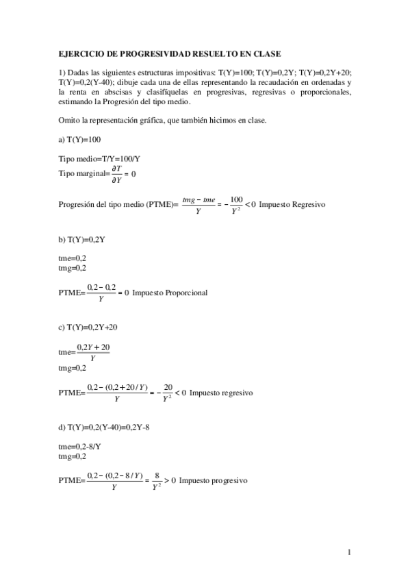
He publicado nuevos ejercicios de 3º Economía Pública: EJERCICIOS RESUELTOS PROGRESIVIDAD, ETC

Ejerciciostema2resueltosenclase.pdf
Ejerciciocuentasresueltoenclase.pdf
EjercicioscuentasAAPPconsoluciones.pdf
EjercicioProgresividad.pdf

trabajos

-

SEMINARIOS RESUELTOS

He publicado nuevos trabajos de 3º Economía Pública: SEMINARIOS RESUELTOS

Seminario2ejerciciosresueltos.pdf
SolucionesSeminario3.pdf
Seminario3enunciados.pdf

examenes

-

EXAMENES RESUELTOS PARCIALES Y FINALES

He publicado nuevos examenes de 3º Economía Pública: EXAMENES RESUELTOS PARCIALES Y FINALES

Segundocontrolresuelto.pdf
EjemploControl1resuelto.pdf
Examen140116soluciones.pdf
PRIMER-CONTROL-DE-ECONOMIA-PUBLICAsoluciones.pdf

He publicado nuevos apuntes de 3º Economía Monetaria y Financiera: T2-ECONOMIA-DE-ROBINSON-CRUSOE.pdf

3 páginas

He publicado nuevos examenes de 3º La Economía Contemporánea en Perspectiva Histórica: EXAMEN-HISTORIA-IMPRIMIR.pdf

9 páginas

He publicado nuevos examenes de 3º La Economía Contemporánea en Perspectiva Histórica: PREGUNTAS-10-13-HISTORIA.pdf

9 páginas

He publicado nuevos apuntes de 3º Fiscalidad: T4-IMP-INDIRECTOS-SOBRE-CONSUMO.pdf

14 páginas

He publicado nuevos apuntes de 3º Fiscalidad: T7-BI-COMPENSACION.pdf

8 páginas

He publicado nuevos apuntes de 3º Fiscalidad: T1-INTRO-SIST-FISCAL.pdf

7 páginas

He publicado nuevos examenes de 3º La Economía Contemporánea en Perspectiva Histórica: PREGUNTAS-RESUELTAS-DE-EXAMEN.pdf

14 páginas

He publicado nuevos apuntes de 3º Fiscalidad: T6.pdf

2 páginas