@elenasmmm

Bio: •Estudiante de psicología Podéis encontrar información muy interesante sobre esta hermosa carrera en mi perfil de instagram @psicooaprendiendo

46 Publicaciones

1.26k Interacciones

25 Seguidores

4 Siguiendo

Lista de publicaciones de elenasmmm

He publicado nuevos apuntes de 1º Historia de la Psicología: cap-VII.pdf

4 páginas

He publicado nuevos apuntes de 1º Historia de la Psicología: cap-VI.pdf

2 páginas

He publicado nuevos apuntes de 1º Psicología Social: tema-12.pdf

1 página

He publicado nuevos apuntes de 1º Psicología Social: t11.pdf

1 página

He publicado nuevos apuntes de 1º Psicología de la Atención: t1-atencion.pdf

4 páginas

He publicado nuevos apuntes de 1º Historia de la Psicología: cap-V.pdf

3 páginas

He publicado nuevos apuntes de 1º Psicología de la Emoción: t1-emocion.pdf

4 páginas

He publicado nuevos apuntes de 1º Psicología Social: Mapa-conceptual-tema-10.pdf

1 página

He publicado nuevos apuntes de 1º Psicología Social: Mapa-conceptual-tema-9.pdf

1 página

nuevo mapa mental de psicología social ya en mi perfil!!

He publicado nuevos apuntes de 1º Psicología Social: Mapa-conceptual-tema-8.pdf

1 página

He publicado nuevos apuntes de 1º Psicología del Aprendizaje: Esquema-T1.pdf

1 página

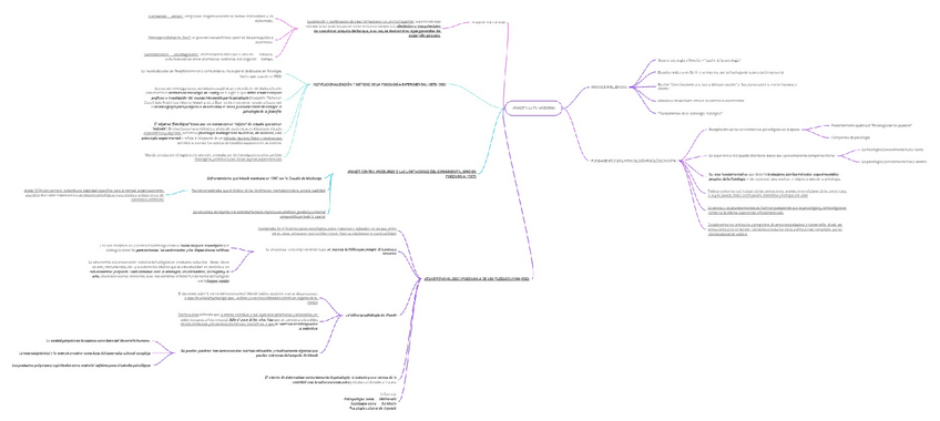
He publicado nuevos apuntes de 1º Historia de la Psicología: Mapa-mental.pdf

1 página

Acabo de subir un mapa conceptual del capítulo V de Historia, ya me decís si os gusta el formato.

Hola, acabo de subir el tema 6 de Ps. Social!

He publicado nuevos apuntes de 1º Psicología Social: Mapa-conceptual-tema-6.pdf

1 página

Buenos días!! He publicado ya el T7 de Psicobiología

He publicado nuevos apuntes de 1º Fundamentos de Psicobiología: Mapa-conceptual-tema-7.pdf

1 página

He subido un modelo de examen de Ps. Social, para practicar de cara al examen.

He publicado nuevos apuntes de 1º Psicología Social: MODELO-DE-EXAMEN-PSICOLOGIA-SOCIAL-2024.pdf

4 páginas