@Elvirart

128 Publicaciones

1.33k Interacciones

4 Seguidores

1 Siguiendo

Lista de publicaciones de Elvirart

He publicado nuevos apuntes de 4º Estrategias Psicoeducativas para el Bienestar Docente: APUNTES-COMPLETOS-EXAMEN-BIENESTAR.pdf

56 páginas

apuntes

-

TEMARIO EXAMEN TANIA

He publicado nuevos apuntes de 2º Educación Comparada: TEMARIO EXAMEN TANIA

TEMA-3-El-metodo-de-investigacion-comparado.pdf
TEMA-2-ORIGEN-Y-EVOLUCION-DE-LA-EDUCACION-COMPARADA.pdf
TEMA-1-INTRODUCCION.pdf

He publicado nuevos apuntes de 1º Educación y Diversidad: TDAH-DEFINITIVO.pdf

23 páginas

apuntes

-

ACTIVIDADES Y ENSAYO BFAE PEDAGOGÍA

He publicado nuevos apuntes de 1º Bases Filosóficas y Antropológicas de la Educación: ACTIVIDADES Y ENSAYO BFAE PEDAGOGÍA

ACTIVIDAD-2-BFAE-EL-SUJETO-DE-LA-EDUCACION.pdf
GENERACION-LIQUIDA-QUE-ESTA-PASANDO-CON-NUESTRA-SOCIEDAD.pdf
ACTIVIDAD-1-MEDIOS-DE-COMUNICACION.pdf
TEMA-4-CONOCIMIENTO-Y-ACCION-EDUCATIVA.pdf
ACTIVIDAD-3-TEMA-2.pdf
ACTIVIDAD-5-TEMA-6.pdf

apuntes

-

Trabajos Historia de la Educación

He publicado nuevos apuntes de 1º Historia de la Educación: Trabajos Historia de la Educación

PREGUNTAS-HISTORIA-DE-LA-EDUCACION.pdf
CRONOLOGIAS-HISTORIA-DE-LA-EDUCACION.pdf
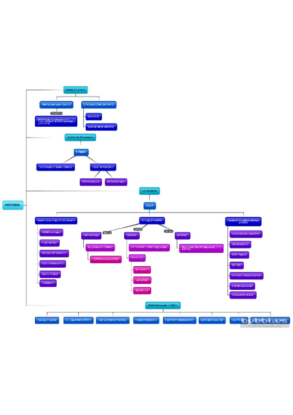
MAPAS-CONCEPTUALES.pdf
LA-EDUCACION-EN-LA-ESPANA-DE-LAS-TRES-CULTURAS.pdf

apuntes

-

SOCIOLOGÍA CUSTODIO DELGADO

He publicado nuevos apuntes de 1º Sociología de la Educación: SOCIOLOGÍA CUSTODIO DELGADO

TEMA-6.pdf
TEORIAS-DE-LA-REPRODUCCION-Y-PIERRE-BOURDIEU.pdf
TAREA-2.pdf
TEMA-II-2021-AUTORES-Y-PERSPECTIVAS-TEORICAS.pdf
TEMA-5-Desigualdad-Social.pdf
TEMA-3.pdf

apuntes

-

APUNTES MUY COMPLETOS CON IMÁGENES

He publicado nuevos apuntes de Historia del Arte: APUNTES MUY COMPLETOS CON IMÁGENES

ARTENEOCLSICO.docx
ARTENEOCLSICO.docx
ARTENEOCLSICO.docx
TAREAS-HISTORIA-DEL-ARTE-BARROCO-Y-NEOCLASICISMO.pdf
TAREAS-HISTORIA-DEL-ARTE-BARROCO-Y-NEOCLASICISMO.pdf
TAREAS-HISTORIA-DEL-ARTE-BARROCO-Y-NEOCLASICISMO.pdf

apuntes

-

LITERATURA Y LECTURAS PERFECTOS PA SELE

He publicado nuevos apuntes de Lengua Castellana y Literatura II: LITERATURA Y LECTURAS PERFECTOS PA SELE

LITERATURA-POSTGUERRA.pdf
LITERATURA-POSTGUERRA.pdf
LITERATURA-POSTGUERRA.pdf
LA-NARRATIVA.pdf
LA-NARRATIVA.pdf
LA-NARRATIVA.pdf

apuntes

-

APUNTES PERFECTOS PARA SELECTIVIDAD

He publicado nuevos apuntes de Historia de la Filosofía: APUNTES PERFECTOS PARA SELECTIVIDAD

Valoracion-de-la-actualidad-del-pensamiento-platonico-1.pdf
Valoracion-de-la-actualidad-del-pensamiento-platonico-1.pdf
Valoracion-de-la-actualidad-del-pensamiento-platonico-1.pdf
La-filosofia-de-Platon-1.pdf
La-filosofia-de-Platon-1.pdf
La-filosofia-de-Platon-1.pdf

apuntes

-

SINTAXIS

He publicado nuevos apuntes de Lengua Castellana y Literatura II: SINTAXIS

EXPLICACION-SUBORDINADAS-CONSECUTIVAS-1.pdf
EXPLICACION-SUBORDINADAS-CONSECUTIVAS-1.pdf
EXPLICACION-SUBORDINADAS-CONSECUTIVAS-1.pdf
EXPLICACION-CONCESIVAS.pdf
EXPLICACION-CONCESIVAS.pdf
EXPLICACION-CONCESIVAS.pdf