@enfermeriiiirf

59 Publicaciones

988 Interacciones

1 Seguidores

0 Siguiendo

Lista de publicaciones de enfermeriiiirf

examenes

-

EXAMENES

He publicado nuevos examenes de 4º Atención a Múltiples Víctimas y Ayuda Humanitaria: EXAMENES

Recopilacion-preguntas.pdf
Respuestas-preguntas.pdf

ejercicios

-

Actividades final temas

He publicado nuevos ejercicios de 3º Cuidados Críticos y Paliativos: Actividades final temas

Tema-3.pdf
Tema-3-soluciones.pdf
Tema-4-soluciones.pdf
Tema-4.pdf
Tema-5-soluciones.pdf
Tema-5.pdf

apuntes

-

ENFERMERÍA CLÍNICA

He publicado nuevos apuntes de 3º Enfermería Clínica y Problemas Bioéticos: ENFERMERÍA CLÍNICA

TEMA-7.-TESTICULOS-URETRA-Y-PENE.pdf
TEMA-8.pdf

apuntes

-

APUNTES CRÍTICOS

He publicado nuevos apuntes de 3º Cuidados Críticos y Paliativos: APUNTES CRÍTICOS

TEMA-1.-INTRODUCCION.pdf
TEMA-3.pdf
TEMA-4.pdf
TEMA-5.pdf
TEMA-6.pdf
TEMA-7.pdf

He publicado nuevos examenes de 3º Enfermería de Salud Mental: EXAMEN-PRIMER-PARCIAL-SALUD-MENTAL-II.pdf

6 páginas

apuntes

-

Flipped Classroom

He publicado nuevos apuntes de 3º Enfermería del Adulto en el Ámbito Comunitario: Flipped Classroom

CASO-1-FC.pdf
CASO-3-FC.pdf
CASO-4-FC.pdf
CASO-5-FC.pdf
CASO-2-FC.pdf

apuntes

-

Esquemas resumen primer parcial

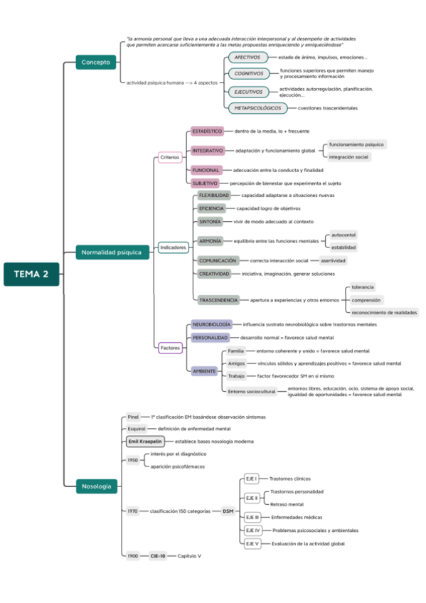
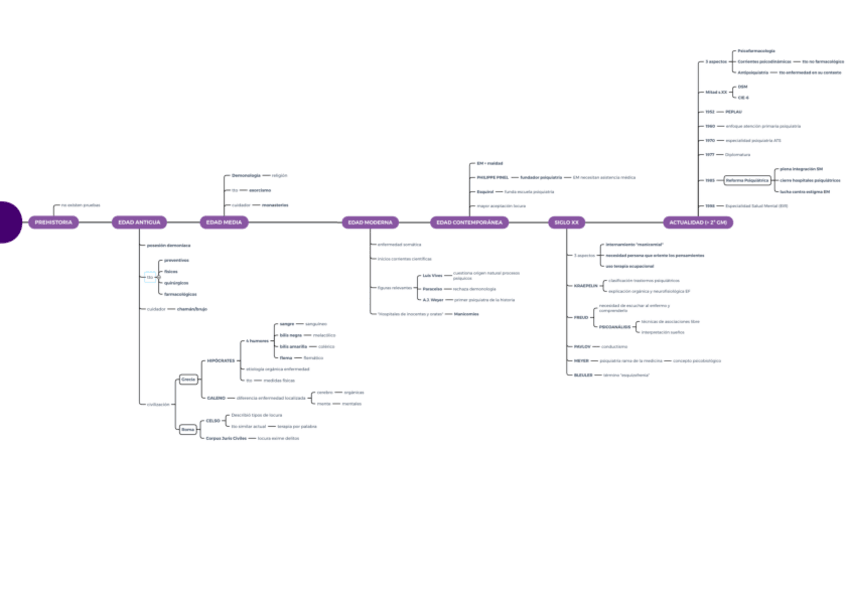
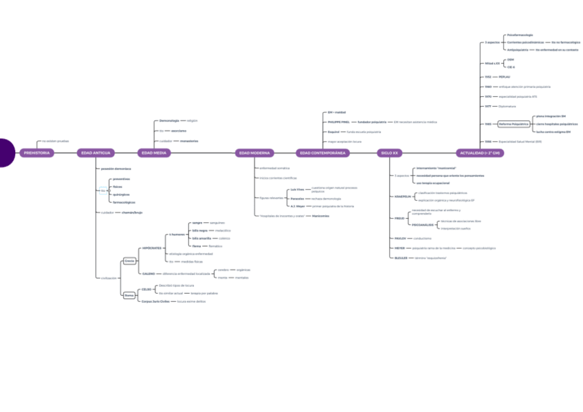
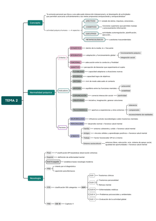
He publicado nuevos apuntes de 3º Enfermería de Salud Mental: Esquemas resumen primer parcial

Esquema-tema-1.pdf
Esquema-tema-2.pdf
Esquema-tema-3.pdf
Esquema-tema-5.pdf

examenes

-

TIPO TEST (2º parcial)

He publicado nuevos examenes de 2º Enfermería Clínica II: TIPO TEST (2º parcial)

PREGUNTAS-POR-TEMAS.pdf

apuntes

-

TEMAS CLÍNICA

He publicado nuevos apuntes de 2º Enfermería Clínica I: TEMAS CLÍNICA

CUIDADOS-PERIOPERATORIO-resumen.pdf
HTA-resumen.pdf
Infografia-HTA.pdf
IC-resumen.pdf
TEMA-7.-ECG.pdf
TEMA-8.-CARDIOPATIA-ISQUEMICA.pdf