@error_004
Estudios: Grado en Bioquímica (UAM)
5 Publicaciones
109 Interacciones
0 Seguidores
1 Siguiendo
Lista de publicaciones de error_004
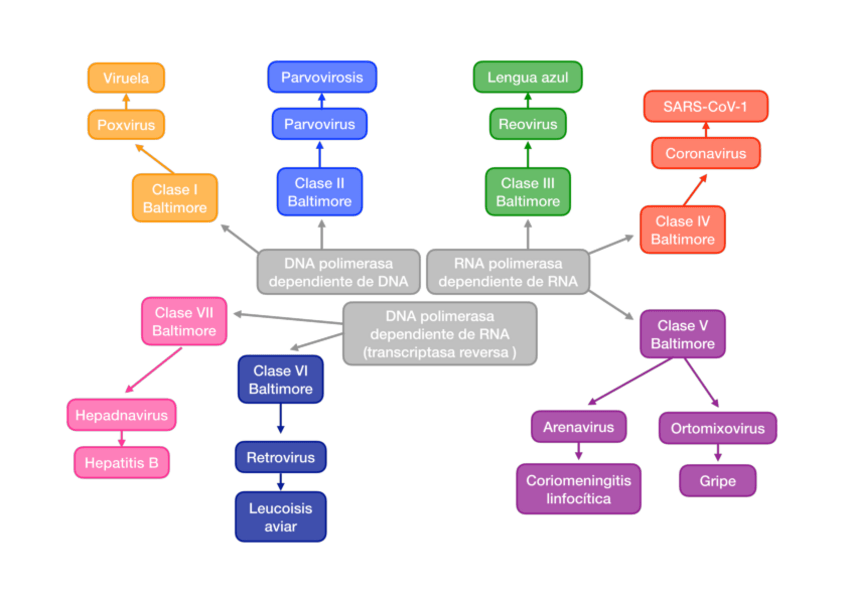
He publicado nuevos apuntes de 1º Introducción a la Microbiología: Actividad-5-Esquema-virus.pdf
He publicado nuevos apuntes de 1º Genes y Evolución: Preguntas-examenes-de-Genes-y-Evolucion.pdf