@EspecialistaGC

7 Publicaciones

32 Interacciones

1 Seguidores

0 Siguiendo

Lista de publicaciones de EspecialistaGC

He publicado nuevos apuntes de 2º Historia de la Guardia Civil, deontología profesional y prevención de la desigualdad: M.-Interior-2.pdf

1 página

He publicado nuevos apuntes de 2º Historia de la Guardia Civil, deontología profesional y prevención de la desigualdad: M.-Interior-1.pdf

1 página

LEY ORGÁNICA 4/2015 DE 30 DE MARZO

4 páginas

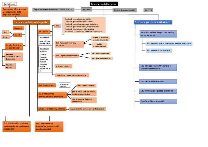
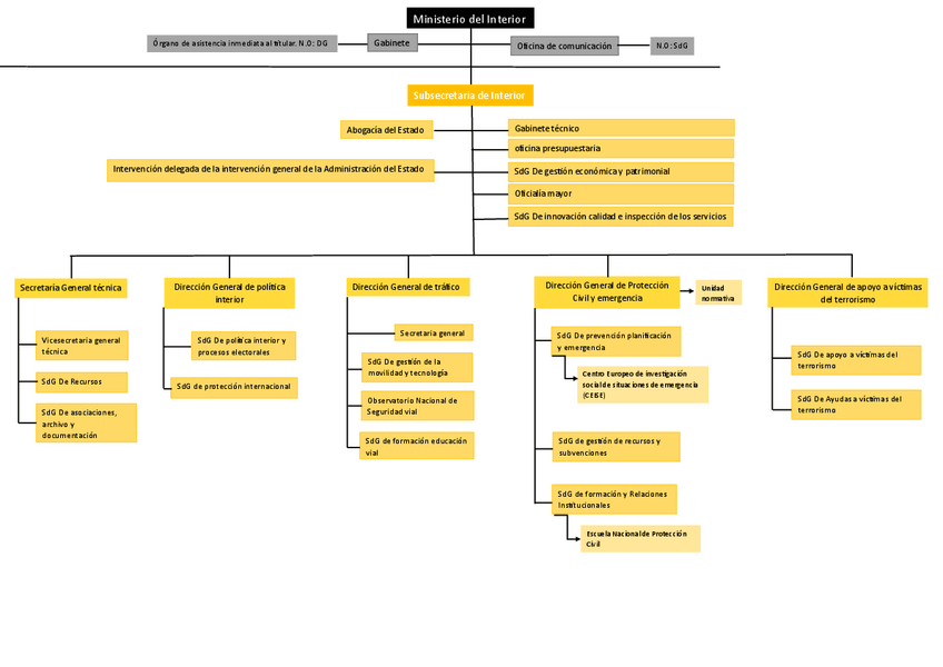
He publicado nuevos apuntes de 2º Historia de la Guardia Civil, deontología profesional y prevención de la desigualdad: ORGANIGRAMA-GC-2023.pdf

1 página

He publicado nuevos apuntes de 4º Derecho Procesal Penal: Derecho-Procesal.pdf

2 páginas

He publicado nuevos apuntes de 3º Derecho Administrativo I: derecho administrativo INDICE-LEY-392015-de-1-de-Octubre.pdf

18 páginas