@eufraileternero

Bio: Estudiante de ed infantil y educadora infantil

167 Publicaciones

3.69k Interacciones

9 Seguidores

1 Siguiendo

Lista de publicaciones de eufraileternero

apuntes

-

Apuntes examen

He publicado nuevos apuntes de 4º Las TIC Aplicadas a la Educación Infantil: Apuntes examen

Tema-1.-Las-TIC-en-la-Sociedad-de-la-Informacion.pdf
Tema-2..pdf
TEMA-3..pdf
Tema-4.-La-unidad-didactica-como-base-para-la-integracion-curricular-de-las-tecnologias.pdf
TEMA-5..pdf
Tema-6.-El-rol-del-profesorado-en-los-nuevos-escenarios-tecnologicos.-Competencias-digitales.pdf

He publicado nuevos practicas de 2º Dificultades del Desarrollo y el Aprendizaje: proyecto-TDAH.pdf

13 páginas

He publicado nuevos practicas de 2º Dificultades del Desarrollo y el Aprendizaje: Proyecto-TDAH-dificultades-2.pdf

25 páginas

He publicado nuevos practicas de 2º Dificultades del Desarrollo y el Aprendizaje: intervencion-educativa-discapacidad-visual.pptx.pdf

14 páginas

He publicado nuevos apuntes de 4º Las Tecnologías de la Información y de la Comunicación Aplicadas a la Educación Infantil: Tarea-2..pdf

1 página

practicas

-

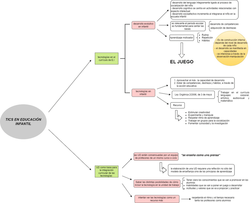
Mapa conceptual temas 3 y 4

He publicado nuevos practicas de 4º Las TIC Aplicadas a la Educación Infantil: Mapa conceptual temas 3 y 4

Tema3y4TIC.jpg

apuntes

-

Apuntes mios (temas 1-9)

He publicado nuevos apuntes de 1º Psicología de la Educación: Apuntes mios (temas 1-9)

Tema-1.pdf
Tema-2.pdf
Tema-3.pdf
Tema-4.pdf
Tema-5.pdf
Tema-6.pdf

practicas

-

Practicas

He publicado nuevos practicas de 1º Procesos Sociales Básicos en la Educación: Practicas

Practica-2-procesos.pdf
Practica-4-procesos.pdf
practica-10.pdf

He publicado nuevos practicas de 1º Corrientes Contemporáneas de la Educación. Implicaciones en la Etapa Infantil: Guias-y-practicas.pdf

11 páginas

He publicado nuevos practicas de 1º Corrientes Contemporáneas de la Educación. Implicaciones en la Etapa Infantil: CARPETA-de-Aprendizaje.pdf

10 páginas