@Farmafiaa

83 Publicaciones

7.62k Interacciones

21 Seguidores

6 Siguiendo

Lista de publicaciones de Farmafiaa

He publicado nuevos apuntes de 1º Física y Fisicoquímica Aplicadas a la Farmacia: Formulario-Tema-3.-Primer-Parcial.pdf

2 páginas

Resumen de todos los temas de la parte de bioquímica con las cosas más importantes resaltadas

24 páginas

examenes

-

MPC

He publicado nuevos examenes de 3º Microbiología y Parasitología Clínicas: MPC

Parcial-MPC-Jesus-Juan-RESUELTO.pdf

apuntes

-

Farmacología II. 23-24

He publicado nuevos apuntes de 3º Farmacología II: Farmacología II. 23-24

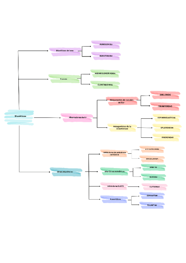
Tema-1. Fármacos diuréticos.pdf
Tema-2. Sistema renina angiotensina.pdf
Tema-3. Bloqueadores de canales de Calcio.pdf
Tema-4. Farmacología de la hipertensión.pdf
Tema-5.-Farmacos-antiarritmicos..pdf
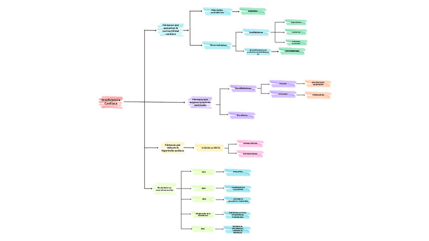
Tema-6.-Farmacologia-de-la-insuficiencia-cardiaca.pdf

He publicado nuevos apuntes de 3º Farmacología II: Esquema-Farmacos-IC.pdf

1 página

He publicado nuevos apuntes de 3º Farmacología II: Farmacos-HTA.-Tema4.pdf

1 página

He publicado nuevos apuntes de 3º Farmacología II: Esquemas-SRAA-y-BCCa.pdf

1 página

He publicado nuevos apuntes de 3º Farmacología II: Esquema-diureticos.pdf

1 página

apuntes

-

Fisiopatología 23-24

He publicado nuevos apuntes de 3º Fisiopatología: Fisiopatología 23-24

TEMA-2.-Alteraciones-de-la-fisiologia.-Apoptosis-y-envejecimiento.pdf
TEMA-1.-Funcion-normal-y-patologica.pdf
TEMA-3.-Necrosis-y-enfermedades-ambientales..pdf
TEMA-4.-Fisiopatologia-de-la-inflamacion.pdf
TEMA-5.-Valvulopatias.pdf
TEMA-6.Arritmias..pdf

apuntes

-

Biotecnología parte Micro

He publicado nuevos apuntes de 3º Biotecnología: Biotecnología parte Micro

Tema-14.-Principales-bacterias-de-interes-biotecnologico.pdf
Tema-15.Principales-virus-de-interes-biotecnologico.pdf
Tema-16.-Reino-de-los-hongos.pdf
Tema-17.-Polimeros-bacterianos.-Polisacaridos.pdf
Tema-18.Metabolitos-primarios.pdf
Tema-19.-Metabolitos-secundarios.pdf

apuntes

-

Farmacología I. 23-24

He publicado nuevos apuntes de 3º Farmacología I: Farmacología I. 23-24

Tema-1.-Introduccion.pdf
Temas-2-Y-3.-Mecanismos-generales..pdf
TEMA-4.-Aspectos-farmacocineticos.pdf
Tema-4. Parte2.-Curvas-de-concentracion-plasmatica.pdf
TEMA-5.Reacciones-adversas-a-medicamentos.pdf
TEMA-6.-Generalidades-y-farmacos-simpaticomimeticos.pdf