@Garrigox
2 Publicaciones
115 Interacciones
0 Seguidores
0 Siguiendo
Lista de publicaciones de Garrigox
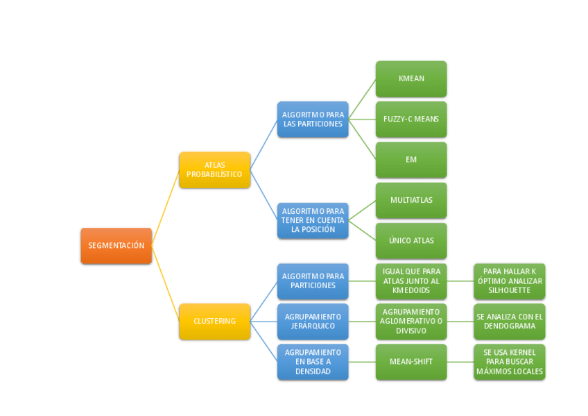
He publicado nuevos apuntes de 4º Imágenes Biomedicas: Esquemas-imagen.pdf
2 Publicaciones
115 Interacciones
0 Seguidores
0 Siguiendo
He publicado nuevos apuntes de 4º Imágenes Biomedicas: Esquemas-imagen.pdf
He publicado nuevos apuntes de 4º Trabajo Fin de Grado: TFG-TERMINADO.pdf