@Groupmufin

Estudios: Laboratorio Clínico y Biomédico ...Mostrar más

14 Publicaciones

73 Interacciones

0 Seguidores

6 Siguiendo

Lista de publicaciones de Groupmufin

Tema 6 del libro Altamar. Resumen y apuntes del tema

21 páginas

Son unos apuntes del tema 5 del libro Altamar de gestión de muestras

30 páginas

Se trata de unos apuntes basados en el libro altamar, sobre la asignatura de gestión de muestras. Y en este caso se resume el tema 4 la sangre

24 páginas

Son unos apuntes basados en el libro de altamar del tema 2 de TGL: el trabajo en el laboratorio

47 páginas

Son unos apuntes del primer tema del módulo de IPE, donde se hablaran de la detección, análisis y prevención de riesgos.

9 páginas

Se trata de unos apuntes del tema 3 de gestión de muestras biológicas, basadas en el libro de altamar.

16 páginas

Se trata de unos apuntes que tratan todo el tema de la prevención de riesgo y como este se sobrelleva en las empresas

7 páginas

Es un resumen del libro de altamar del tema 3 La patología

18 páginas

Una increíble tabla que contiene de forma resumida todos los tiempos verbales. Es esencial para tener una buena base de gramática .

4 páginas

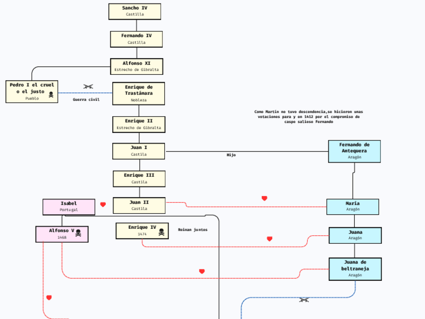
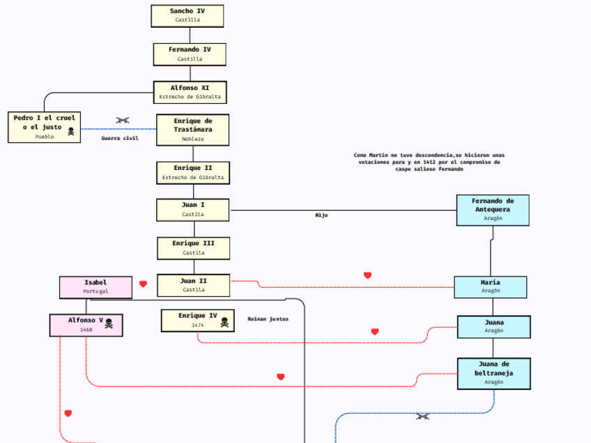
Se trata de un maravilloso esquema que cubre todas las familias de reyes de la Edad medieval. Desde los núcleos del norte, hasta la guerra de independencia.

5 páginas

Mapa conceptual sobre las tecnicas de cultivos de microorganismo

1 página

Resumen de la pelicula del Diario de la calle

2 páginas

Esquema sobre las partes de la atmósfera

1 página

Presentación sobre los minerales de andalucía

16 páginas