@Hugopuelles_

3 Publicaciones

28 Interacciones

0 Seguidores

0 Siguiendo

Lista de publicaciones de Hugopuelles_

apuntes

-

LIBRO DE FOL

He publicado nuevos apuntes de Formación y Orientación Laboral: LIBRO DE FOL

LIBRO-DE-FOL.pdf

apuntes

-

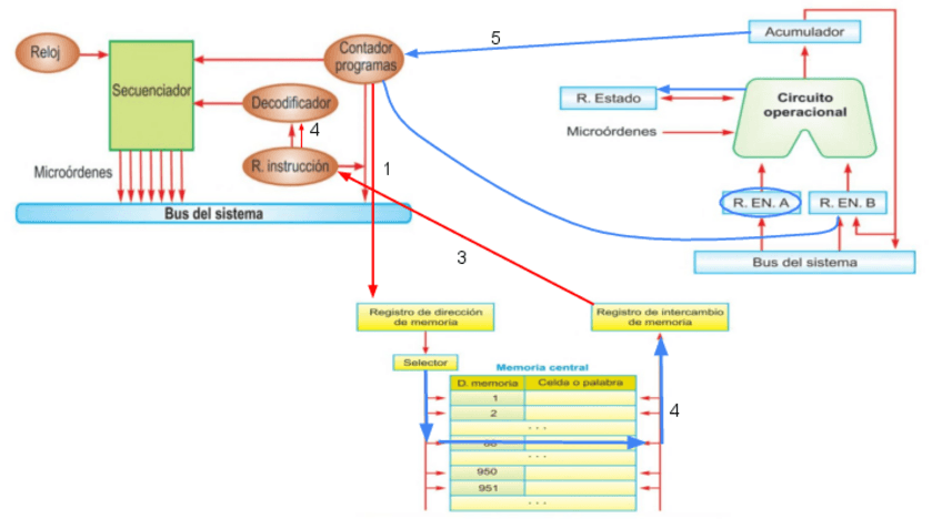
PROCESADOR DE UN ORDENADOR

He publicado nuevos apuntes de Montaje y mantenimiento de equipo: PROCESADOR DE UN ORDENADOR

PROCESADOR-DE-UN-ORDENADOR.pdf

apuntes

-

LIBRO DE REDES LOCALES

He publicado nuevos apuntes de Redes locales: LIBRO DE REDES LOCALES

LIBRO-DE-REDL.pdf