@hugramon_

Estudios: Grado en Biología Humana (UPF) ...Mostrar más

Bio: Estudiant de Biologia Humana a la UPF 2024-2028 Estudiant de batxibac científic (batxillerat + baccalauréat) 2022-2024 INS Argentona

15 Publicaciones

165 Interacciones

4 Seguidores

0 Siguiendo

Lista de publicaciones de hugramon_

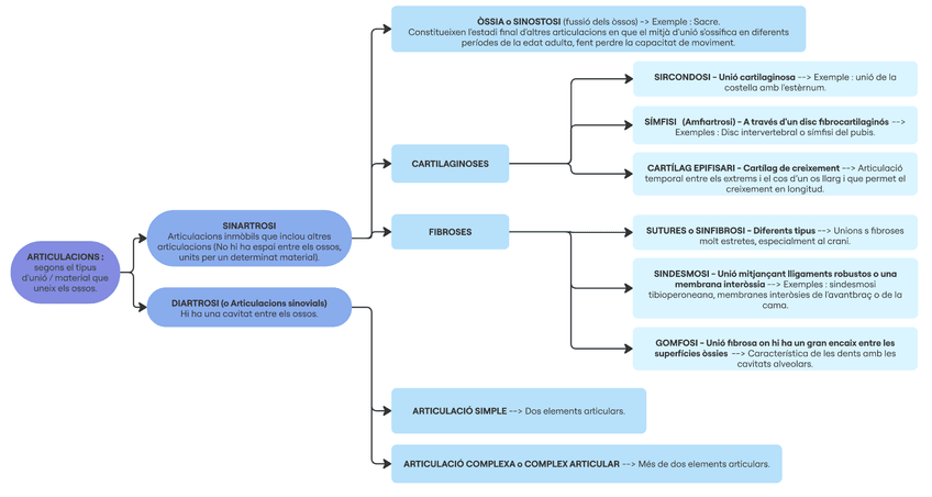
He publicado nuevos apuntes de 1º Anatomía y Embriología: Articulacions.png

Imagen

Resums TOT anato

26 páginas

He publicado nuevos trabajos de 1º Trabajo de Investigación de Bachillerato I: Travail-de-Recheche.pdf

106 páginas

He publicado nuevos apuntes de 2º Francés II: LA-VIE-DEVANT-SOI.pdf

43 páginas

He publicado nuevos apuntes de 2º Historia de España: Theorie-HESP.pdf

69 páginas

apuntes

-

MATEMÀTIQUES II INS ARGENTONA

He publicado nuevos apuntes de 2º Matemáticas II: MATEMÀTIQUES II INS ARGENTONA

1r-TRIM-Full-destudi-Unitat-1-Matrius-1-oct.-2023-2030.pdf
1r-TRIM-Full-destudi-Unitat-3-Sistemes-dequacions-9-nov.-2023-2210-copia.jpg
1r-TRIM-Full-destudi-Unitat-3-Sistemes-dequacions-9-nov.-2023-2210.jpg
1r-TRIM-Full-Estudi-Unitat-2-Determinants-17-oct.-2023-1840.pdf
2n-TRIM-Full-destudi-Unitat-5-Rectes-i-plans-a-lespai-12-dec.-2023-2144.pdf
2n-TRIM-Full-destudi-Unitat-6-Angles-i-distancies-25-janv.-2024-2108.pdf

apuntes

-

BATXIBAC

He publicado nuevos apuntes de 2º Historia: BATXIBAC

Theorie-HFR.pdf