@Ireneee_d
Estudios: Grado en Enfermería (UCLM)
5 Publicaciones
90 Interacciones
1 Seguidores
0 Siguiendo
Lista de publicaciones de Ireneee_d
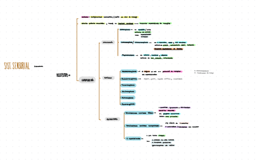
He publicado nuevos apuntes de 1º Fundamentos de Enfermería I: Fundamentos-I-Tema-12345.pdf
5 Publicaciones
90 Interacciones
1 Seguidores
0 Siguiendo
Temario Fundamentos de Enfermeria II COMPLETOS, Albacete
He publicado nuevos apuntes de 1º Fundamentos de Enfermería I: Fundamentos-I-Tema-12345.pdf