@irne16

Estudios: Grado en Historia (UCO) ...Mostrar más

Bio: Historia en la UCO

32 Publicaciones

451 Interacciones

8 Seguidores

3 Siguiendo

Lista de publicaciones de irne16

He publicado nuevos apuntes de 2º Historia Medieval Universal II: Siglos XI al XV: TEMA-3-MEDIEVAL-HASTA-LA-CORONACION-DE-GUILLERMO-I.docx

word

He publicado nuevos apuntes de 2º Historia Medieval Universal II: Siglos XI al XV: TEMA-DOS-MEDIEVAL.-Expansion-agraria-y-renacimiento-urbano.pdf

7 páginas

He publicado nuevos apuntes de 2º Historia Medieval Universal II: Siglos XI al XV: TEMA-1.FEUDALISMO.pdf

11 páginas

He publicado nuevos apuntes de 2º Historia Moderna Universal I: Economía, Demografía, Sociedad: TEMA-2-INTERCAMBIO-COLOMBINO.-1.pdf

5 páginas

He publicado nuevos apuntes de 2º Geografía de España: mapa-mental-tema1.png

Imagen

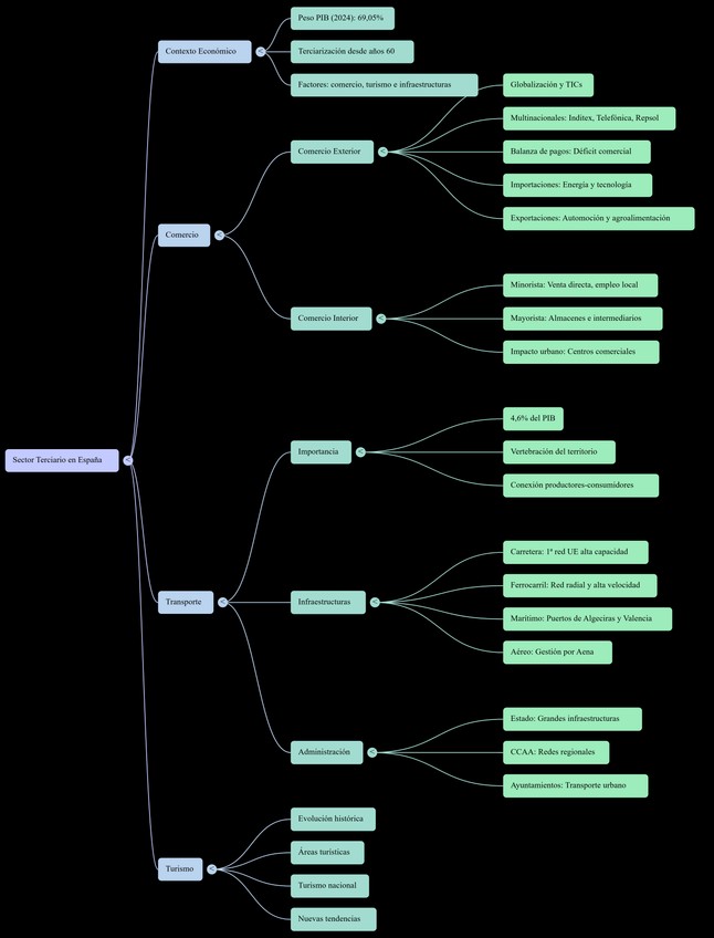
He publicado nuevos apuntes de 2º Geografía de España: mapa-mental-tema-6.png

Imagen

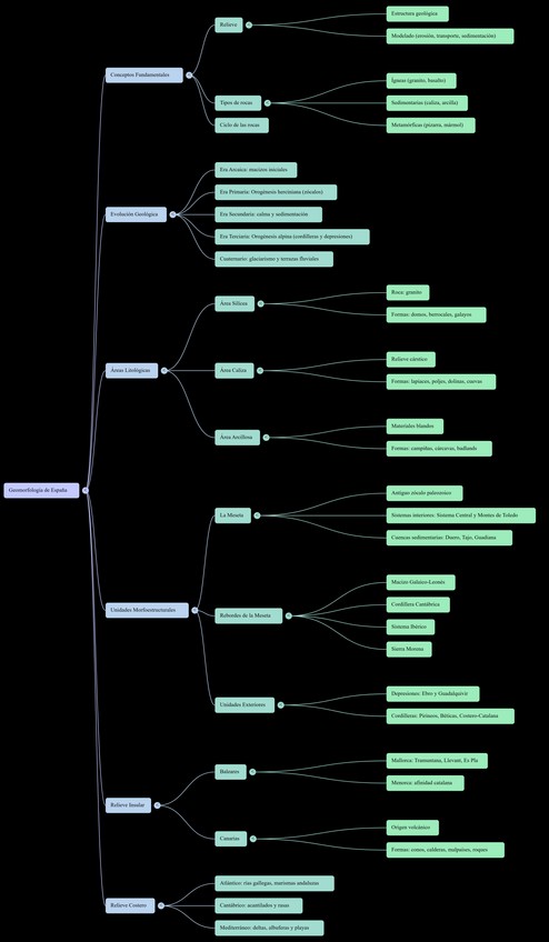
He publicado nuevos apuntes de 2º Geografía de España: mapa-mental-tema-3.png

Imagen

MAPAS MENTALES

Imagen

He publicado nuevos apuntes de 2º Geografía de España: APUNTES-DEFINITIVOS-DE-GEOGRAFIA.pdf

45 páginas

He publicado nuevos apuntes de 2º Historia Moderna Universal I: Economía, Demografía, Sociedad: TEMA-4-MINERIA-EN-LA-E.MODERNA-1.pdf

5 páginas

He publicado nuevos apuntes de 2º Historia Moderna Universal I: Economía, Demografía, Sociedad: TEMA-3-LA-PESCA-1.pdf

3 páginas

He publicado nuevos apuntes de 2º Historia Moderna Universal I: Economía, Demografía, Sociedad: TEMA-1-ANTONIO-DIAZZ-2.pdf

3 páginas

He publicado nuevos apuntes de 1º Prehistoria. Sociedades Predadoras: Nomenclaturas-y-Tema-1.pdf

4 páginas

He publicado nuevos apuntes de 1º Antropología Social: Bloque-III.pdf

8 páginas

He publicado nuevos apuntes de 1º Antropología Social: BLOQUE-I.pdf

7 páginas

He publicado nuevos apuntes de 1º Tendencias Historiográficas I: Prehistoria, Antigua, Medieval: Tema-3-T.H.-Limpio.pdf

5 páginas

He publicado nuevos apuntes de 1º Tendencias Historiográficas I: Prehistoria, Antigua, Medieval: TEMA-2-TENDENCIAS.pdf

7 páginas

He publicado nuevos apuntes de 1º Tendencias Historiográficas I: Prehistoria, Antigua, Medieval: TEMA-6-1.pdf

4 páginas

He publicado nuevos apuntes de 1º Tendencias Historiográficas I: Prehistoria, Antigua, Medieval: TEMA-5-tendencias-terminado.pdf

12 páginas

He publicado nuevos apuntes de 1º Tendencias Historiográficas I: Prehistoria, Antigua, Medieval: TEMA-8-Y-9-HISTORIA-DE-LA-CIENCIA-Y-LAS-MENTALIDADES-1.pdf

5 páginas