@ivan20_

Estudios: Grado en Biotecnología (UVIC) ...Mostrar más

22 Publicaciones

306 Interacciones

1 Seguidores

0 Siguiendo

Lista de publicaciones de ivan20_

He publicado nuevos apuntes de 1º Botánica: 2n-PARCIAL-BOTANICA-AMB-RESPOSTES.pdf

7 páginas

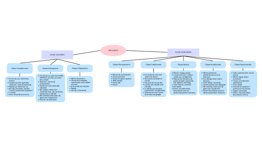
He publicado nuevos apuntes de 1º Zoología: 2n-parcial-zoologia.pdf

4 páginas

He publicado nuevos examenes de 1º Biología Celular: 2n-parcial-BC-per-practicar 2019 (sense respostes).pdf

7 páginas

He publicado nuevos apuntes de 1º Genética: MutacionsGeniques.drawio.pdf

1 página