@izarsanchezdios

Estudios: Grado en Farmacia (UV) ...Mostrar más

64 Publicaciones

2.75k Interacciones

5 Seguidores

0 Siguiendo

Lista de publicaciones de izarsanchezdios

apuntes

-

Cuestionarios Prácticas MUY BUENA NOTA

He publicado nuevos apuntes de 1º Fisiología Vegetal: Cuestionarios Prácticas MUY BUENA NOTA

Cuestionario-Giberelinas-2.pdf
Cuestionario-Cuerpo-de-la-planta-2.pdf
Cuestionario-Senescencia-y-citoquininas-Izar-Sanchez.pdf
Cuestionario-Germinacion-PPB-Izar-Sanchez.pdf

apuntes

-

Prácticas Técnicas Instrumentales

He publicado nuevos apuntes de 1º Técnicas Instrumentales: Prácticas Técnicas Instrumentales

TI21-DL3-Beta-Isandios-Sanchez-Izar-2.pdf
TI-2021-excel-isandios.xlsx

apuntes

-

Prácticas (memorias) - MUY BUENA NOTA

He publicado nuevos apuntes de 1º Física: Prácticas (memorias) - MUY BUENA NOTA

PRACTICA-3-Medida-de-viscosidades-fluido-newtoniano-.pdf
PRACTICA-5-Medida-de-la-tension-superficial-cuentagotas.pdf
PRACTICA-8-Medida-de-indices-de-refraccion.pdf
PRACTICA-1-Medida-de-densidades-de-solidos.pdf
PRACTICA-6-Ley-de-enfriamiento.pdf
PRACTICA-2-Medida-de-densidades-de-liquidos.pdf

apuntes

-

Ensayos - MUY MUY BUENAS NOTAS

He publicado nuevos apuntes de 1º Documentacion y Metodologia Cientifica: Ensayos - MUY MUY BUENAS NOTAS

EL-HILO-QUE-SEPARA-LA-VERDAD-DE-LA-MENTIRA.pdf
LA-DEPENDENCIA-QUE-HA-CREADO-LA-CIENCIA.pdf
LA-TECNOLOGIA-AMIGA-DE-LA-CIENCIA-Y-ENEMIGA-DE-LA-SOCIEDAD.pdf
EL-ANIMAL-MATERIAL-IMPRESCINDIBLE-DE-LABORATORIO.pdf

apuntes

-

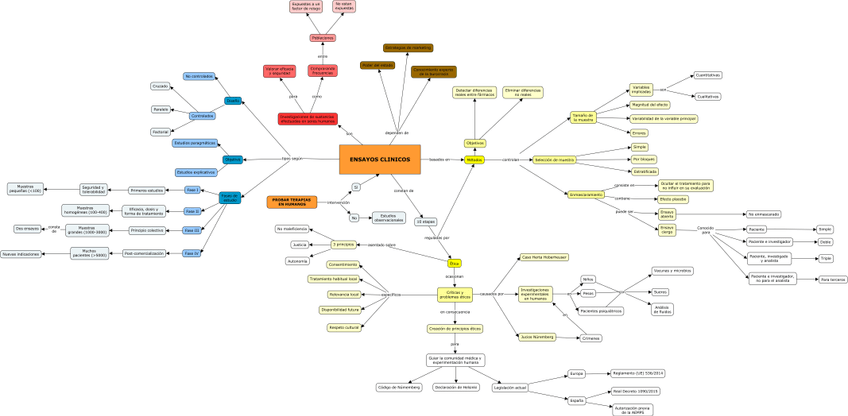
Mapa conceptual - MUY BUENA NOTA

He publicado nuevos apuntes de 1º Documentacion y Metodologia Cientifica: Mapa conceptual - MUY BUENA NOTA

Ensayos-clinicos-Izar-Sanchez.jpg
PROBAR-LAS-TERAPIAS-EN-HUMANOS-LOS-ENSAYOS-CLINICOS.pdf

apuntes

-

Cuaderno de prácticas (MUY buena nota)

He publicado nuevos apuntes de 1º Física: Cuaderno de prácticas (MUY buena nota)

PRACTICA-1-Medida-de-densidades-de-solidos.docx
PRACTICA-8-Medida-de-indices-de-refraccion.docx
PRACTICA-3-Medida-de-viscosidades-fluido-newtoniano-.docx
PRACTICA-7-Medidas-de-sonido.docx
PRACTICA-5-Medida-de-la-tension-superficial-cuentagotas.docx
PRACTICA-6-Ley-de-enfriamiento.docx

He publicado nuevos practicas de 1º Química General: Quimica-General-Cuaderno-de-laboratorio-Izar-Sanchez.pdf

18 páginas

practicas

-

Prácticas completas (MUY buena nota)

He publicado nuevos practicas de 1º Estadística: Prácticas completas (MUY buena nota)

P4entregable-Izar-Sanchez.docx
Practica-3-Izar.pdf
PRACTICA-1.pdf

practicas

-

Prácticas completas (MUY buena nota)

He publicado nuevos practicas de 1º Documentacion y Metodologia Cientifica: Prácticas completas (MUY buena nota)

2020-2021-Actividad-practica-2-ejercicio.docx
REVActividad-practica-7-ejercicio.docx
actividad-practica-5-ejercicio.docx
Actividad-practica-1-ejercicio-2.docx
actividad-practica-6-ejercicio.docx
Actividad-practica-3-ejercicio.docx

apuntes

-

CUESTIONARIOS PRÁCTICAS

He publicado nuevos apuntes de 1º Fisiología Vegetal: CUESTIONARIOS PRÁCTICAS

Cuestionario-Germinacion-PPB-Izar-Sanchez.docx
Cuestionario-Cuerpo-de-la-planta.docx
Cuestionario-Giberelinas.docx
Cuestionario-Senescencia-y-citoquininas-Izar-Sanchez.docx