@javverde

52 Publicaciones

1.54k Interacciones

0 Seguidores

0 Siguiendo

Lista de publicaciones de javverde

examenes

-

Teoría y Exámenes Resueltos

He publicado nuevos examenes de 1º Fundamentos de Electricidad y Electrónica: Teoría y Exámenes Resueltos

TeoríaMosfet.pdf
Junio2014Mosfet.pdf
Junio2011Mosfet.pdf
TheveninTeoriayEjemplo.pdf
Septiembre2011Mosfet.pdf
Junio2016y2017Mosfet.pdf

He publicado nuevos apuntes de 2º Tecnología de la Programación I: ApuntesTP.pdf

164 páginas

apuntes

-

MMI Teoría y Resolución

He publicado nuevos apuntes de 2º Fundamentos de Algoritmia: MMI Teoría y Resolución

NumerosComplejos.pdf
Diagonalización.pdf

examenes

-

Exámenes Base de Datos Resueltos

He publicado nuevos examenes de 2º Bases de Datos: Exámenes Base de Datos Resueltos

ExamenJulBD2018.pdf
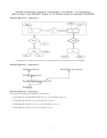
BDExSep2017sol.pdf
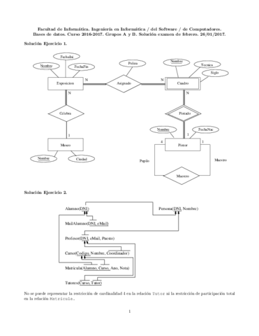
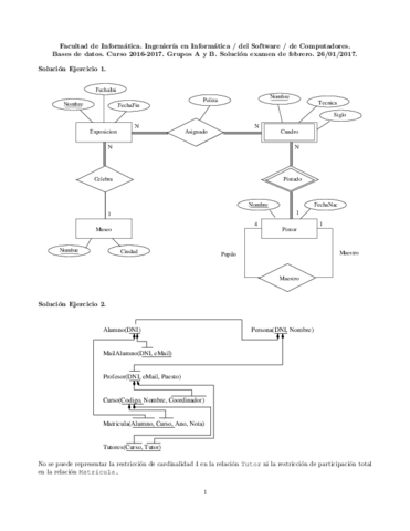
BDExFeb2017sol.pdf
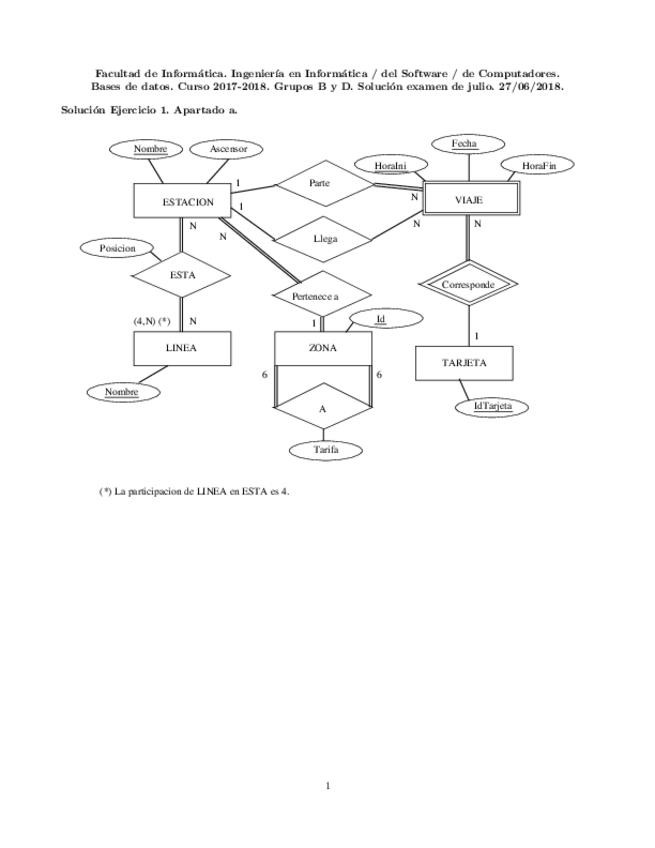
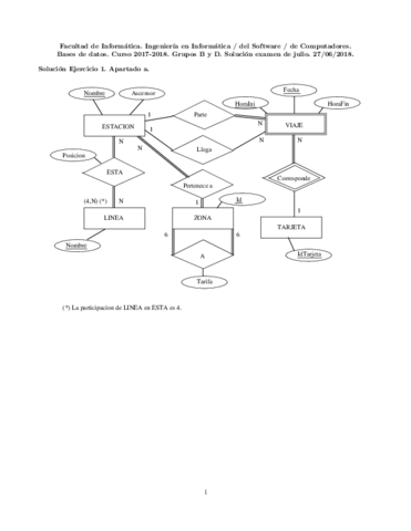
BDExJul2018sol.pdf
BDExSept2017 (1).pdf
BDExFeb2017 (1).pdf

examenes

-

Exámenes 2º Cuatri FC resueltos

He publicado nuevos examenes de 1º Fundamentos de Computadores I: Exámenes 2º Cuatri FC resueltos

septiembre_2018.pdf
Junio_2016_Parcial.pdf
Septiembre_2017_Solución.pdf
Septiembre_2016_Parcial_Solución.pdf
Septiembre_2016_Parcial.pdf
Junio_2016_Parcial_Solución.pdf

examenes

-

Enunciados Exámenes otros años

He publicado nuevos examenes de 1º Fundamentos de la Programación I: Enunciados Exámenes otros años

FP201709EFG (hecho).pdf
Febrero2016_2.pdf
Junio2016_3 (hecho).pdf
Febrero2016_1 (hecho).pdf
Junio2016_2.pdf
Febrero2016-3.pdf