@Jaw

14 Publicaciones

466 Interacciones

1 Seguidores

0 Siguiendo

Lista de publicaciones de Jaw

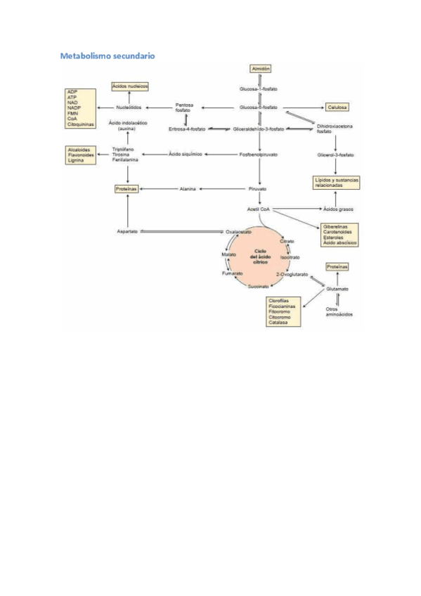
He publicado nuevos apuntes de 3º Fisiología Vegetal: merged_document.pdf

115 páginas

He publicado nuevos apuntes de 4º Parasitología y Vectores de Transmisión: 12. Parasitología y vectores de transmisión . Tema 12. Trematodos digenéticos _1_.pdf

21 páginas

He publicado nuevos apuntes de 4º Parasitología y Vectores de Transmisión: SEMINARIO 2.pdf

6 páginas

He publicado nuevos apuntes de 4º Parasitología y Vectores de Transmisión: GENERALIDADES.pdf

21 páginas

He publicado nuevos apuntes de 3º Fisiología Animal: TEMA 5 ‘’SISTEMA NERVIOSO’’.pdf

2 páginas

He publicado nuevos apuntes de 3º Fisiología Animal: TEMA 9 ‘’GLANDULAS ADRENALES’’.pdf

3 páginas

He publicado nuevos apuntes de 3º Fisiología Animal: TEMA 4.pdf

4 páginas

He publicado nuevos apuntes de 3º Fisiología Animal: Tema 3.pdf

2 páginas

para sacar un 10

100 páginas

apuntes

-

Apuntes Completos Ecologia

con esto apruebas seguro.

TEMA 18 Y 23 1 (1).pdf
Tema 19-21.pdf
TEMA 22 FACTORES QUE CONDICIONAN.pdf
TEMA 22.pdf
TEMA 24.DEPREDACION.pdf