@jepalfer

9 Publicaciones

208 Interacciones

0 Seguidores

1 Siguiendo

Lista de publicaciones de jepalfer

ejercicios

-

Ordinaria LP 2023/2024

He publicado nuevos ejercicios de 4º Especialidad: Ingeniería del Software: Ordinaria LP 2023/2024

LogicadeprimerordenSintaxisysemantica.pdf
EjerciciosteoricosLP.pdf
lptareas20232024.pdf

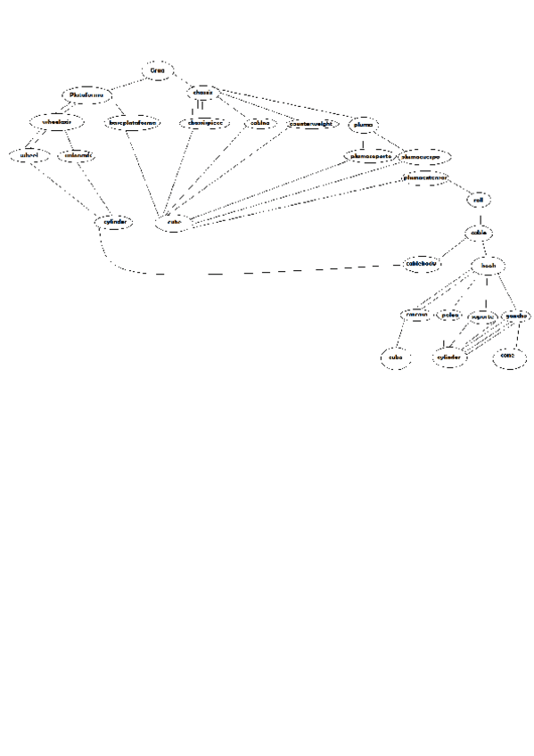
He publicado nuevos ejercicios de 3º Informática Gráfica: Grafoobjetojerarquico.pdf

1 página

practicas

-

Prácticas DSD curso 2022/2023

He publicado nuevos practicas de 3º Desarrollo de Sistemas Distribuidos (Especialidad Ingeniería del Software): Prácticas DSD curso 2022/2023

Practica4DSD.pdf
DSDApacheThrift.pdf
Practica2DSD.pdf
Miniatura no disponible
dsdp22023.zip
Miniatura no disponible
P4DSDCodigo.zip