@jordi_mengual

Estudios: Grado en Derecho (UMH) ...Mostrar más

Bio: Estudiante de derecho en la UMH

243 Publicaciones

2.85k Interacciones

11 Seguidores

2 Siguiendo

Lista de publicaciones de jordi_mengual

He publicado nuevos apuntes de 3º Derecho Administrativo III: quiniela-T2.1-2.2..pdf

24 páginas

He publicado nuevos apuntes de 3º Derecho Administrativo III: quiniela-T1.1-1.2.pdf

10 páginas

He publicado nuevos apuntes de 3º Derecho Administrativo III: quiniela-T.3.pdf

6 páginas

He publicado nuevos apuntes de 2º Derecho Administrativo II: 40.-GARANTIAS-DEL-CONTRATISTA-IV.-COMPENSACION-Y-OTRAS-PREVISIONES-POR-OTRAS-INCIDENCIAS-DISTINTAS-DE-LAS-ANTERIORES..pdf

1 página

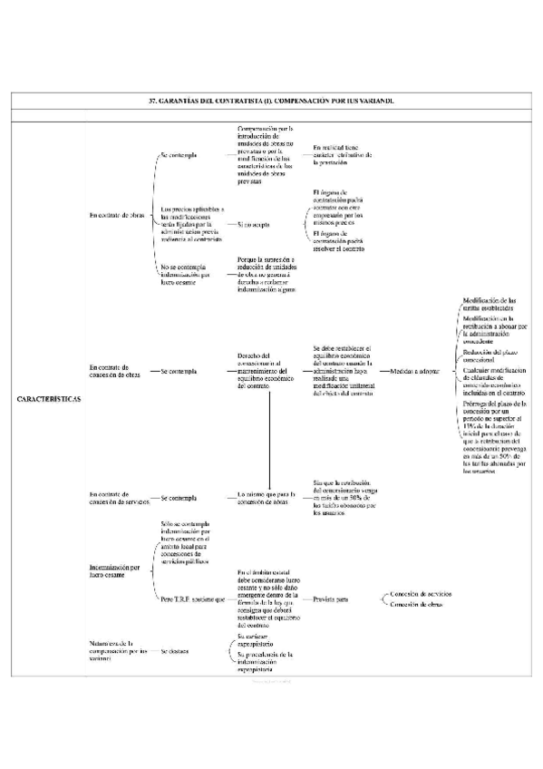
He publicado nuevos apuntes de 2º Derecho Administrativo II: 37.-GARANTIAS-DEL-CONTRATISTA-I.-COMPENSACION-POR-IUS-VARIANDI..pdf

1 página

He publicado nuevos apuntes de 2º Derecho Administrativo II: 39.-GARANTIAS-DEL-CONTRATISTA-III.-REVISION-DE-PRECIOS-POR-ALTERACIONES-ORDINARIAS-DE-LOS-MISMOS..pdf

1 página

He publicado nuevos apuntes de 2º Derecho Administrativo II: 38.-GARANTIAS-DEL-CONTRATISTA-II.-INDEMNIZACION-POR-FUERZA-MAYOR..pdf

1 página

He publicado nuevos apuntes de 2º Derecho Administrativo II: 33.-SISTEMAS-DE-VALORACION-DE-LAS-OFERTAS-IV.-SISTEMA-DE-ADJUDICACION-DIRECTA-SIN-CRITERIOS-PREVISTO-PARA-CONTRATOS-MENORES..pdf

1 página

He publicado nuevos apuntes de 2º Derecho Administrativo II: 35.-PRERROGATIVAS-DE-LA-ADMINISTRACION-CONTRATANTE-II.-IMPOSICION-DE-PENALIDADES-POR-INCUMPLIMIENTO-DEL-CONTRATISTA..pdf

1 página

He publicado nuevos apuntes de 2º Derecho Administrativo II: 36.-PRERROGATIVAS-DE-LA-ADMINISTRACION-CONTRATANTE-III.-IUS-VARIANDI..pdf

1 página

He publicado nuevos apuntes de 2º Derecho Administrativo II: 34.-PRERROGATIVAS-DE-LA-ADMINISTRACION-CONTRATANTE-I.-AUTOTUTELA-DECLARATIVA-Y-AUTOTUTELA-EJECUTIVA..pdf

1 página

He publicado nuevos apuntes de 2º Derecho Administrativo II: 30.-SISTEMAS-DE-VALORACION-DE-LAS-OFERTAS-I.-CONSIDERACIONES-GENERALES..pdf

1 página

He publicado nuevos apuntes de 2º Derecho Administrativo II: 32.-SISTEMAS-DE-VALORACION-DE-LAS-OFERTAS-III.-SISTEMA-DE-PLURALIDAD-DE-CRITERIOS..pdf

1 página

He publicado nuevos apuntes de 2º Derecho Administrativo II: 31.-SISTEMAS-DE-VALORACION-DE-LAS-OFERTAS-II.-SISTEMA-DE-CRITERIO-UNICO-BASADO-EN-COSTES..pdf

1 página

He publicado nuevos apuntes de 2º Derecho Administrativo II: 28.-PROCEDIMIENTOS-DE-ADJUDICACION-IX.-CONTRATACION-A-TRAVES-DE-CENTRALES-DE-CONTRATACION..pdf

1 página

He publicado nuevos apuntes de 2º Derecho Administrativo II: 26.-PROCEDIMIENTOS-DE-ADJUDICACION-VII.-ACUERDOS-MARCO..pdf

1 página

He publicado nuevos apuntes de 2º Derecho Administrativo II: 27.-PROCEDIMIENTOS-DE-ADJUDICACION-VIII.-SISTEMAS-DINAMICOS-DE-ADQUISICION..pdf

1 página

He publicado nuevos apuntes de 2º Derecho Administrativo II: 29.-PROCEDIMIENTOS-DE-ADJUDICACION-X.-SUBASTA-ELECTRONICA..pdf

1 página

He publicado nuevos apuntes de 2º Derecho Administrativo II: 23.-PROCEDIMIENTOS-DE-ADJUDICACION-IV-PROCEDIMIENTO-DE-DIALOGO-COMPETITIVO..pdf

1 página

He publicado nuevos apuntes de 2º Derecho Administrativo II: 22.-PROCEDIMIENTOS-DE-ADJUDICACION-III-PROCEDIMIENTO-CON-NEGOCIACION..pdf

1 página