@l_messi

Bio: pero tu profe tiene la del mundo?

206 Publicaciones

2.36k Interacciones

8 Seguidores

0 Siguiendo

Lista de publicaciones de l_messi

practicas

-

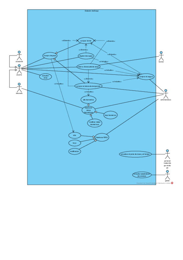
Prácticas Resueltas

He publicado nuevos practicas de 3º Análisis y Diseño de Software: Prácticas Resueltas

SOLUCION p3 especificacion.pdf
SOLUCION p3 casosdeuso.pdf
SOLUCION p5.pdf
SOLUCION p6.pdf
SOLUCION p7.pdf
SOLUCION p9.pdf

practicas

-

Prácticas Enunciados

He publicado nuevos practicas de 3º Análisis y Diseño de Software: Prácticas Enunciados

ENUNCIADO-Practica-1.pdf
ENUNCIADO-Practica-2.pdf
ENUNCIADO-Practica-3.pdf
ENUNCIADO-Practica-4.pdf
ENUNCIADO-Practica-5.pdf
ENUNCIADO-Practica-6.pdf

He publicado nuevos examenes de 3º Visión Artificial: Parcial 1 - Nota 10.pdf

2 páginas

3.1, 3.2, 4.1, 4.2

9 páginas

He publicado nuevos apuntes de 3º Visión Artificial: Resumen 4.2.pdf

2 páginas

He publicado nuevos apuntes de 3º Visión Artificial: Resumen 4.1.pdf

1 página

He publicado nuevos apuntes de 3º Visión Artificial: Resumen 3.2.pdf

3 páginas

He publicado nuevos apuntes de 3º Visión Artificial: Resumen 3.1.pdf

3 páginas

practicas

-

Evaluacion Continua 1

Nota 10

secuencia.pdf
casosDeUso.pdf
enunciado.pdf

He publicado nuevos apuntes de 3º Aprendizaje Automático: Resumen T6 Naive Bayes.pdf

2 páginas

examenes

-

PRACTICO Final 24/25

He publicado nuevos examenes de 2º Bases de Datos II: PRACTICO Final 24/25

Examen-Final.pdf
Esquema-Arcade.pdf
creaTablas.pdf
Final Practico.pdf

examenes

-

PRACTICO Parcial 24/25

He publicado nuevos examenes de 2º Bases de Datos II: PRACTICO Parcial 24/25

Examen-Parcial.pdf
Miniatura no disponible
CreayCargaTablas.zip
Parcial Practico 24-25 9.75.pdf

Temas 1-5

3 páginas

IMPORTANTE: Muy parecido a ordinario 2025

1 página

examenes

-

Exámenes Resueltos

He publicado nuevos examenes de 2º Redes de Computadores: Exámenes Resueltos

2023 ✅ Resuelto ✅ Ordinario.pdf
2023 Ordinario.pdf
2024 Ordinario.pdf
2024 ✅ Resuelto ✅ Ordinario.pdf