@Legendario_115795

25 Publicaciones

3.02k Interacciones

0 Seguidores

0 Siguiendo

Lista de publicaciones de Legendario_115795

He publicado nuevos apuntes de 3º Ingeniería de Servidores: ISE-tema1.pdf

14 páginas

ejercicios

-

Relaciones de ejercicio resueltas

Ejercicios resueltos de SO

Relaciontema4SO.pdf
Relaciontema3SO.pdf

Suscribete y dame like!! Resumen de sus diapositivas junto con todas sus lecturas.

34 páginas

Examen de practicas resuelto

5 páginas

Examen de la entrega resuelto.

5 páginas

test

-

Tests de EC

Recopilación de preguntas tipo test de practicas y teoría subidas a swad, incluyendo test realizados en clase. Total 731

Test EC tema3.pdf
Test EC practica3.pdf
test EC tema2.pdf
Test EC practica2.pdf
Test EC practica4.pdf
Test EC tema1.pdf

apuntes

-

DDSI

Resumen tema 1.

Resumen tema 1 DDSI.pdf
Resumen tema 2 DDSI.pdf
Resumen tema 3 DDSI.pdf

varios ejercicios de las relaciones Teoria

2 páginas

Relacion 2-1 varios ejercicios

2 páginas

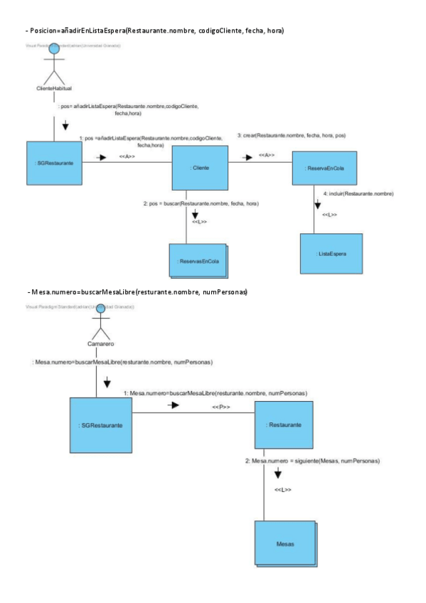
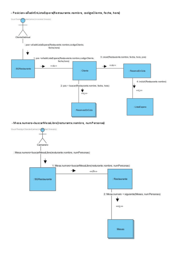
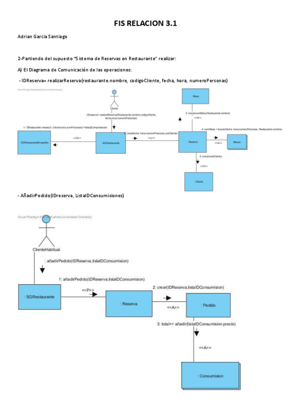
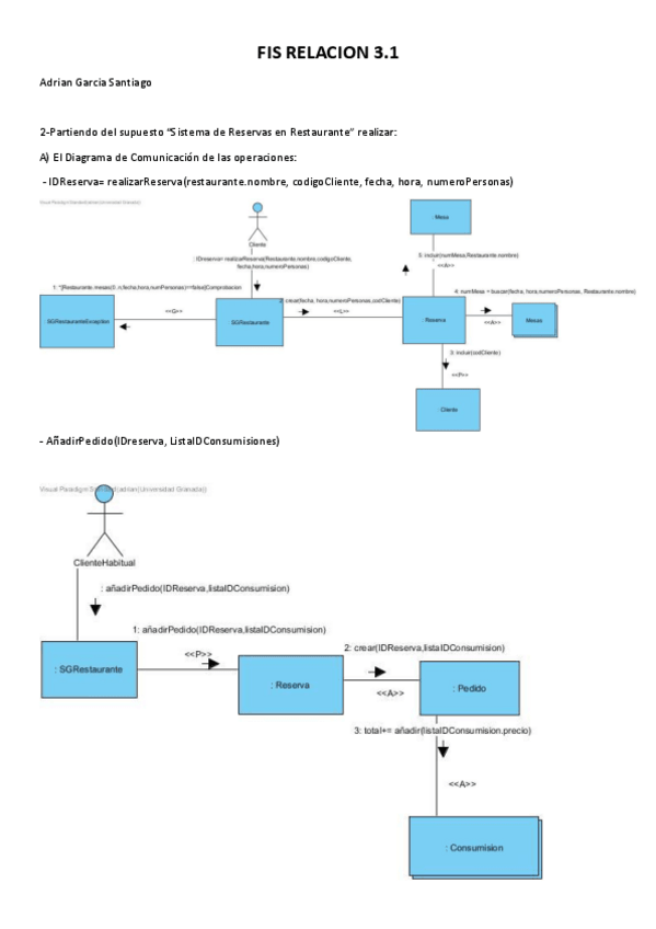
ejercicios Relacion 3.1

3 páginas

Ejercicios de la relacion

7 páginas

Todo el proyecto de Qytetet tanto en java como en ruby del año 2017 con todos los guiones

zip