@logopedaa

19 Publicaciones

249 Interacciones

0 Seguidores

1 Siguiendo

Lista de publicaciones de logopedaa

He publicado nuevos examenes de 3º Psicomotricidad y lenguaje: Cuestionario-4-y-5.pdf

7 páginas

He publicado nuevos apuntes de 1º Fundamentos de Metodología en Logopedia: TEMA-1-FMET-Investigacion-cientifica-en-logopedia.pdf

5 páginas

He publicado nuevos apuntes de 1º Fundamentos de Metodología en Logopedia: AP3.

Miniatura no disponible

He publicado nuevos apuntes de 1º Fundamentos de Metodología en Logopedia: AP4-.omv.zip

Miniatura no disponible
zip

He publicado nuevos apuntes de 1º Fundamentos de Metodología en Logopedia: AP-6.pdf

4 páginas

He publicado nuevos apuntes de 1º Fundamentos de Metodología en Logopedia: AP7.docx

word

He publicado nuevos apuntes de 1º Fundamentos de Metodología en Logopedia: AP8.-Prueba-T-II-Medidas-relacionadas..pdf

8 páginas

He publicado nuevos apuntes de 1º Fundamentos de Metodología en Logopedia: AP-SEGUNDA-1.docx

word

He publicado nuevos apuntes de 1º Fundamentos de Metodología en Logopedia: AP5.-Codificacion-en-SPSS-o-Jamovi-y-primeros-analisis-frecuencias21-22-1.docx

word

He publicado nuevos apuntes de 2º Neuropsicología del Lenguaje: Mapa-1-tecnicas-estructurales.Mira-mi-nuevo-diseno-hecho-en-Canva

Miniatura no disponible

He publicado nuevos practicas de 1º Fisiología de los órganos de la audición el habla y la voz: PRACTICA-TRANSPORTE.pdf

2 páginas

He publicado nuevos practicas de 1º Fisiología de los órganos de la audición el habla y la voz: PRACTICA-SONIDO-1.pdf

2 páginas

He publicado nuevos practicas de 1º Fisiología de los órganos de la audición el habla y la voz: VIDEO-RESPIRACION-Resumen.pdf

3 páginas

He publicado nuevos practicas de 1º Fisiología de los órganos de la audición el habla y la voz: Sonoridad-Practica.pdf

2 páginas

He publicado nuevos apuntes de 1º Fundamentos de Metodología en Logopedia: TEMA-5-ENFOQUE-EPIDEMIOLOGICO.pdf

5 páginas

He publicado nuevos apuntes de 1º Fundamentos de Metodología en Logopedia: Autoevaluacion-T1.pdf

1 página

He publicado nuevos apuntes de 1º Fundamentos de Metodología en Logopedia: Autoevaluacion-T3.pdf

1 página

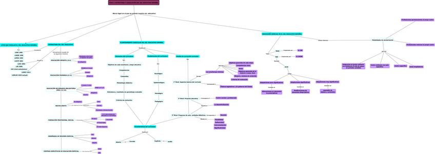
He publicado nuevos apuntes de 1º Fundamentos educativos de la logopedia: MAPA-CONCEPTUAL-TEMA-1.jpg

Imagen

He publicado nuevos apuntes de 1º Fundamentos educativos de la logopedia: MAPA-CONCEPTUAL-EJEMPLO.jpg

Imagen