@logopedia1

14 Publicaciones

525 Interacciones

0 Seguidores

0 Siguiendo

Lista de publicaciones de logopedia1

He publicado nuevos apuntes de 2º Psicología Evolutiva II: de la Adolescencia a la Vejez: PSICO-EV-2.pdf

20 páginas

He publicado nuevos apuntes de 2º Métodos de Investigación en Logopedia: 2-METODES-ANALISI.pdf

34 páginas

He publicado nuevos apuntes de 2º Psicología Evolutiva II: de la Adolescencia a la Vejez: PSICO-EV-1.pdf

17 páginas

He publicado nuevos apuntes de 2º Métodos de Investigación en Logopedia: 1-METODES-DISSENY.pdf

33 páginas

He publicado nuevos apuntes de 2º Prácticum I: Introducción a la Práctica Logopédica: PRACTICUM-Iremoved.pdf

35 páginas

apuntes

-

LINGUISTICA APLICADA TEMES 1-5

He publicado nuevos apuntes de 1º Lingüística Aplicada a las Patologías del Lenguaje: LINGUISTICA APLICADA TEMES 1-5

TEMA-2.pdf
TEMA-4-i-5-.pdf
TEMA-1.pdf
TEMA-3.pdf

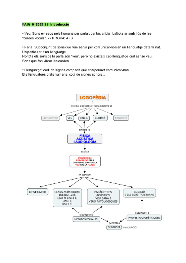
He publicado nuevos apuntes de 1º Física Acústica y Audiología: FAIA-AUDICIO.pdf

9 páginas

He publicado nuevos apuntes de 1º Física Acústica y Audiología: FAIA-PARLA.pdf

15 páginas

apuntes

-

FAIA VEU

He publicado nuevos apuntes de 1º Física Acústica y Audiología: FAIA VEU

FAIA-VEU-TEMA-3.pdf
FAIA-VEU-TEMA-1.pdf
FAIA-VEU-TEMA-2.pdf