@LuisLo93

108 Publicaciones

1.01k Interacciones

0 Seguidores

0 Siguiendo

Lista de publicaciones de LuisLo93

apuntes

-

TEMARIO 1º CUATRIMESTRE

He publicado nuevos apuntes de 3º Derecho Mercantil I: TEMARIO 1º CUATRIMESTRE

TEMA 1.pdf
TEMA 2 FUENTES DERECHO MERCANTIL.pdf
TEMA 3 EMPRESA EN DERECHO MERCANTIL.pdf
TEMA 4 EMPRESARIO MERCANTIL 2.pdf
TEMA 5 AUXILIARES DEL EMPRESARIO.pdf
TEMA 6 EL REGISTRO MERCANTIL.pdf

He publicado nuevos apuntes de 3º Derecho Procesal Penal: PREGUNTAS DEFINITIVAS.pdf

17 páginas

apuntes

-

Temas 1º cuatrimestre

He publicado nuevos apuntes de 2º Derecho Internacional Público: Temas 1º cuatrimestre

tema 4. los estados.doc
tema 5. las organizaciones internacionales.doc
tema 6. las fuentes del DI.doc
tema 7. la costumbre.doc
tema 8. los tratados.doc

apuntes

-

TEMAS 1º CUATRIMESTRE

He publicado nuevos apuntes de 2º Derecho Internacional Público: TEMAS 1º CUATRIMESTRE

tema 1. sociedad internacional y DI.doc
tema 3. la subjetividad internacional.doc

apuntes

-

TEMARIO COMPLETO

He publicado nuevos apuntes de 2º Derecho Procesal Civil: TEMARIO COMPLETO

TEMARIO COMPLETO (1).pdf
TEMA 30.pdf
TEMA 23.pdf
TEMA 24.pdf
TEMA 25.pdf
TEMA 25.pdf

apuntes

-

TEMARIO COMPLETO

Resumen Libro

administrativo 2.pdf
PREGUNTAS FRECUENTES.pdf

apuntes

-

ESQUEMAS

He publicado nuevos apuntes de 3º Derecho Procesal Penal: ESQUEMAS

aborto (1).pdf
allanamiento.pdf
amenazasycoacciones.pdf
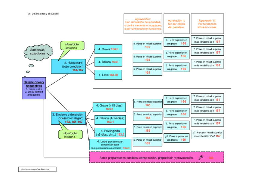
detencionesysecuestro.pdf
homicidio (1).pdf
intimidadysecreto.pdf

apuntes

-

TEMARIO COMPLETO

Resumen Libro

administrativo 2.pdf
PREGUNTAS FRECUENTES.pdf

apuntes

-

CIVIL 2 2º CUATRIMESTRE

He publicado nuevos apuntes de 2º Derecho Civil II: CIVIL 2 2º CUATRIMESTRE

APUNTES CIVIL 2 2º CUATRIMESTRE.pdf
Esq. ineficacia contrato.pdf
Esq. La forma del contrato (1).pdf
Esquema compraventa.pdf
Esquema donación.pdf
TEMA 11 CONCEPTO Y CLASES CONTRATO.pdf

apuntes

-

PREGUNTAS 1º Y 2º CUATRIMESTRE

He publicado nuevos apuntes de 2º Derecho Internacional Público: PREGUNTAS 1º Y 2º CUATRIMESTRE

PREGUNTAS COMPLETAS.pdf
PREGUNTAS COMPLETADAS.pdf

apuntes

-

RESUMENES LIBRO DERECHO PENAL

He publicado nuevos apuntes de 3º Derecho Procesal Penal: RESUMENES LIBRO DERECHO PENAL

RESUMEN TEMA 1. DELITOS CONTRA LA VIDA HUMANA INDEPENDIENTE(I). HOMICIDIO. ASESINATO.pdf
RESUMEN TEMA 2. DELITOS CONTRA LA VIDA HUMANA INDEPENDIENTE(II). ACTOS DE COLABORACION AL SUICIDIO. EUTANASIA..pdf
RESUMEN TEMA 3. DELITOS CONTRA LA VIDA HUMANA DEPENDIENTE. EL ABORTO..pdf
RESUMEN TEMA 4. DELITOS CONTRA LA SALUD Y LA INTEGRIDAD CORPORAL..pdf

apuntes

-

POWER POINTS TEMAS PENAL 3

He publicado nuevos apuntes de 3º Derecho Procesal Penal: POWER POINTS TEMAS PENAL 3

TEMA 1.pptx
TEMA 2.pptx
TEMA 3.pptx
TEMA 4.pptx
TEMA 5 (1).ppt

He publicado nuevos apuntes de 3º Derecho Administrativo II: PREGUNTAS FRECUENTES.pdf

16 páginas

He publicado nuevos apuntes de 2º Derecho Civil II: DERECHO CIVIL II 2 (1).pdf

24 páginas

apuntes

-

2º CUATRIMESTRE

He publicado nuevos apuntes de 2º Derecho Civil II: 2º CUATRIMESTRE

APUNTES 2.pdf
COMPLETO CIVIL II SEGUNDO CUATRIMESTRE.pdf