@mariat95

21 Publicaciones

832 Interacciones

1 Seguidores

0 Siguiendo

Lista de publicaciones de mariat95

He publicado nuevos examenes de 4º Didáctica de la Educación Física: Examen-didactica-de-la-e.docx

word

He publicado nuevos apuntes de 4º Apuntes Variados: Preguntas examen D.R.pdf

13 páginas

He publicado nuevos trabajos de 4º Historia de la Música y del Folklore: Unidad Didáctica.pdf

14 páginas

He publicado nuevos examenes de 3º Educación Musical: Examen música.docx

word

He publicado nuevos examenes de 4º Historia de la Música y del Folklore: Examen música.docx

word

apuntes

-

Tema 2,3,4 historia Antigua

He publicado nuevos apuntes de 2º Fundamentos de Historia. Historia de España: Tema 2,3,4 historia Antigua

TEMA 2 ANTIGUA DEFINITIVO.pdf
TEMA 4.pdf
Tema 3.pdf

He publicado nuevos apuntes de 2º Fundamentos de Historia. Historia de España: TEMA 3 H CONTEMP.pdf

17 páginas

He publicado nuevos apuntes de 2º Fundamentos de Historia. Historia de España: TEMA 1 - FENICIOS TARTESOS Y GRIEGOS.pdf

21 páginas

He publicado nuevos apuntes de 2º Fundamentos de Historia. Historia de España: Tema 1 moderna reyes catolicos.pdf

20 páginas

He publicado nuevos apuntes de 2º Fundamentos de Historia. Historia de España: tema 2 moderna.pdf

8 páginas

He publicado nuevos apuntes de 1º Matemáticas Específicas Para Maestros: Módulo 2-16-17.pdf

110 páginas

He publicado nuevos examenes de 2º Fundamentos de Geografía: Examen Geografía.pdf

1 página

He publicado nuevos apuntes de 1º Matemáticas Específicas Para Maestros: Módulo 3 Fracciones y decimales.pdf

64 páginas

He publicado nuevos practicas de 1º Procesos Sociológicos Básicos en la Educación: sociología prácticas.odt

word

He publicado nuevos apuntes de 1º Didáctica General: Factores que inciden en el aprendizaje.pdf

10 páginas

He publicado nuevos trabajos de 1º Fundamentos de Ciencias de la Tierra: Trabajo campo.pdf

10 páginas

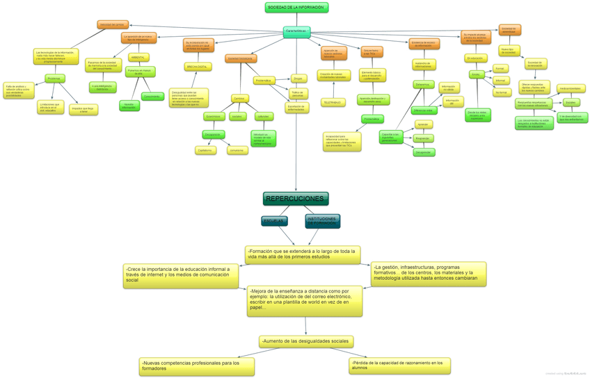
He publicado nuevos apuntes de 1º Tecnologías de la Información y la Comunicación Aplicadas a la Educación: New-Mind-Map_5wcfo.jpg

Imagen

He publicado nuevos trabajos de 1º Fundamentos de Ciencias de la Tierra: trabajo biología.pdf

8 páginas

He publicado nuevos apuntes de 2º Desarrollo de Habilidades Lingüísticas y Su Didáctica en Educación Primaria: Apuntes temas 1234.pdf

9 páginas