@marinagr

264 Publicaciones

7.19k Interacciones

7 Seguidores

1 Siguiendo

Lista de publicaciones de marinagr

Profesor

Vuestro profesor es el Dr. Conde?

apuntes

-

MÉDICA-REUMATOLOGÍA (HUVR)

Dr. Alejandro Muñoz Jiménez

TEMA 2 REUMA.pdf
TEMA 4 REUMA.pdf
TEMA 5 REUMA.pdf
TEMA 3 REUMA.pdf
TEMA 11 REUMA.pdf
TEMA 6 REUMA.pdf

PROFESOR: OBANDO

3 páginas

examenes

-

AUTOEVALUACIONES EXAMEN (Bloque I-V)

Profesor: OBANDO

Con respuestas.pdf
Sin respuesta.pdf

apuntes

-

Tablas y apuntes farmacología

He publicado nuevos apuntes de 3º Farmacología Médica y Clínica: Tablas y apuntes farmacología

Tema-16.pdf
Tema-14.pdf
Tema-20.pdf
Tema-21.pdf
Tema-15.pdf
Tema-19.pdf

apuntes

-

Esquemas/resumen temas AP

He publicado nuevos apuntes de 3º Anatomía Patológica: Esquemas/resumen temas AP

PIGMENTOS-DE-ORIGEN-EXOGENO-copia.png
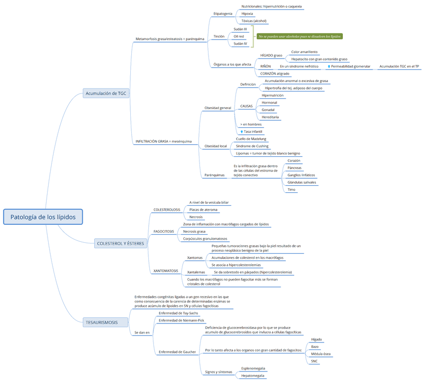
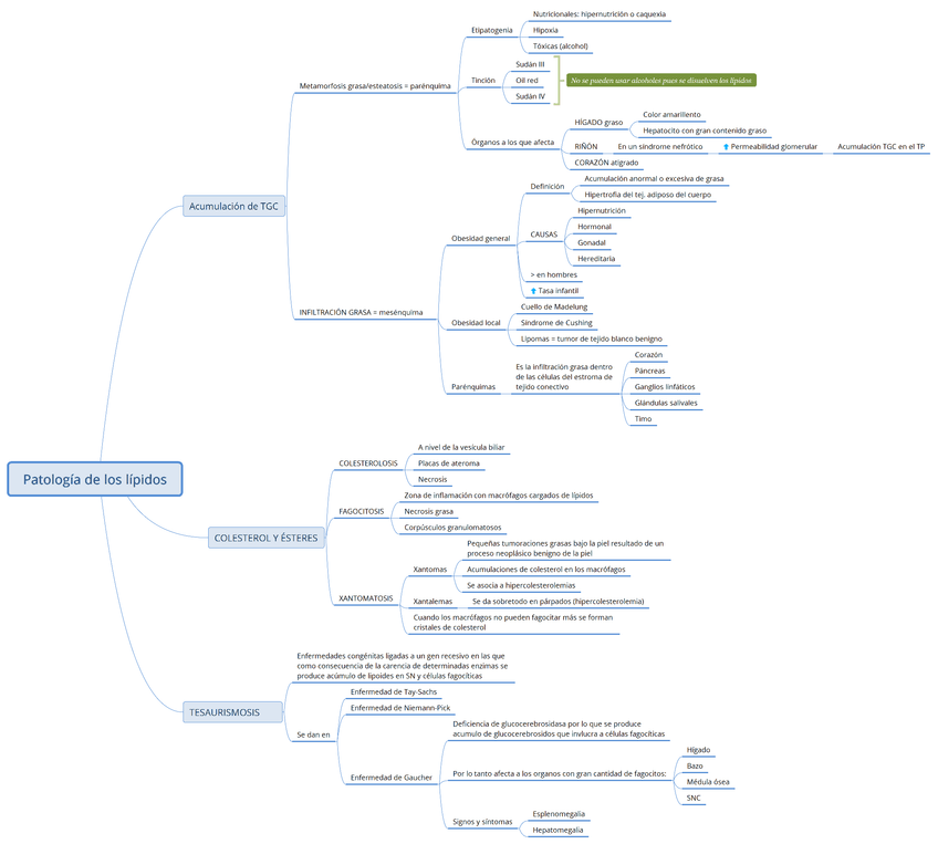
Patologia-de-los-lipidos-copia.png
PIGMENTOS-ENDOGENOS-DERIVADOS-DE-LOS-LIPIDOS.png
MELANINA-pigmento-endogeno-pardo-negro-copia.png
PIGMENTOS-DERIVADOS-DE-LA-HEMOGLOBINA-copia.png
Tema-8.pdf

He publicado nuevos apuntes de 1º Anatomía Humana I: CLINICA-Anatomia-Humana-I.docx.pdf

7 páginas

apuntes

-

Cuaderno de prácticas

He publicado nuevos apuntes de 1º Anatomía Humana General: Cuaderno de prácticas

PRACTICAFISIO61.pdf
PRACTICAFISIO8-1.pdf
PRACTICAFISIO6.pdf
PRACTICAFISIO8.pdf
PRACTICAFISIO7.pdf
PRACTICAFISIO7-1.pdf