@Marta203

13 Publicaciones

1.17k Interacciones

0 Seguidores

0 Siguiendo

Lista de publicaciones de Marta203

apuntes

-

Informes de prácticas

He publicado nuevos apuntes de 4º Química Física Biológica: Informes de prácticas

Practica-6.pdf
Practica-8.pdf
practica-5.pdf
practica-7.pdf
practica-9.pdf
practica-3.pdf

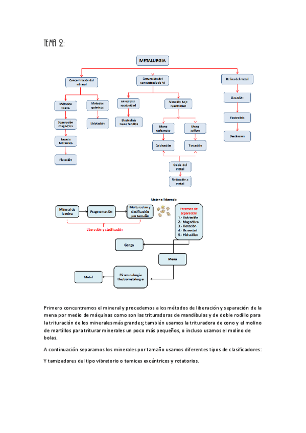
He publicado nuevos apuntes de 2º Quimica Inorganica II: TEMA 2.pdf

6 páginas

He publicado nuevos apuntes de 2º Quimica Inorganica II: TEMA 1.docx

word