@Martacl28

Estudios: Grado en Derecho (UCM) ...Mostrar más

29 Publicaciones

336 Interacciones

1 Seguidores

1 Siguiendo

Lista de publicaciones de Martacl28

He publicado nuevos apuntes de 1º Oratoria y fuentes de información jurídica: DIALOGO-SOBRE-EL-DERECHO-SEDUARDUS-O-LA-DIFICIL-RAZON-DE-LA-LEY.pdf

8 páginas

apuntes

-

Oratoria

He publicado nuevos apuntes de 1º Oratoria y fuentes de información jurídica: Oratoria

ciencia-politica.pdf
La-Idea-de-Naturaleza.pdf
Tridimensionalism0.pdf
FORMAS-DE-VIDA-EN-COMUN.pdf
Resumen-Cap-IV-Juicio-Prudencial.pdf
TEMAS-1-4-ORATORIA.pdf

He publicado nuevos apuntes de 1º Teoría del Derecho: TEORIA-DEL-DERECHO.zip

zip

practicas

-

Algunas Practicas Resueltas

He publicado nuevos practicas de 1º Introducción a la Contabilidad: Algunas Practicas Resueltas

GESTION-DE-INVENTARIO-2.xlsx
Supuesto-Practico-13.xlsx
Supuesto-IVA-Ciclo-Completo.xlsx

He publicado nuevos apuntes de 1º Introducción a la Contabilidad: Contabilidad.pdf

19 páginas

apuntes

-

Esquemas Capítulos 5 y 6 Manual

He publicado nuevos apuntes de 1º Constitución y Ordenación de las Fuentes del Derecho: Esquemas Capítulos 5 y 6 Manual

Constitucion-de-1978.pdf
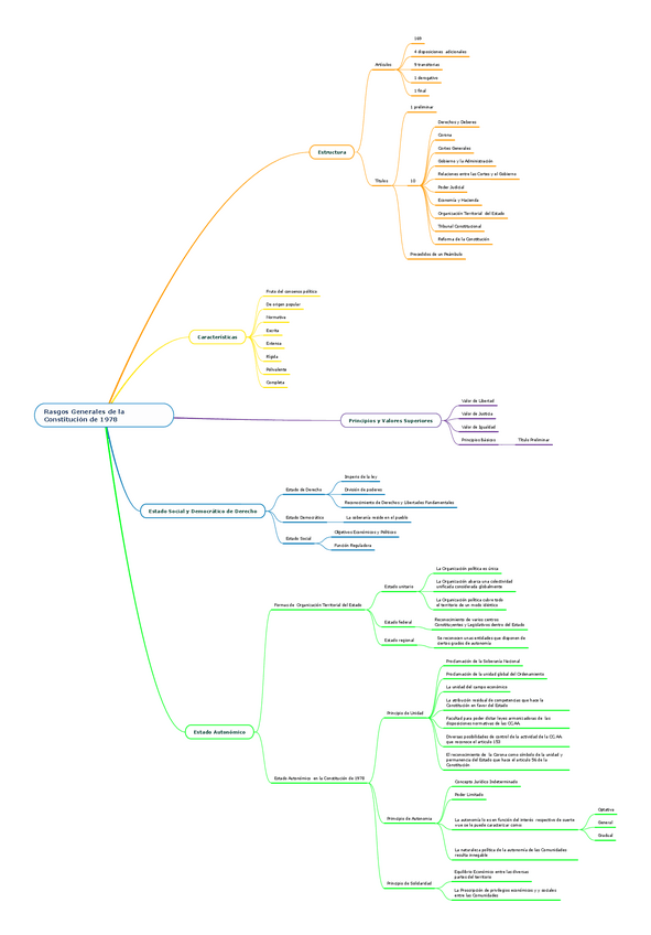
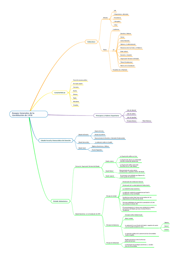
Rasgos-Generales-de-la-Constitucion-de-1978.pdf

practicas

-

Practicas Teoria del Derecho 1-12

He publicado nuevos practicas de 1º Teoría del Derecho: Practicas Teoria del Derecho 1-12

Practica-4-MCL.pdf
Practica-9.pdf
Practica-6-Marta-C.pdf
Practica-1-Marta-Castro-Leon.pdf
Practica-10-Marta-CL.pdf
Practica-5-Marta.pdf